Get your team started in minutes

Sign up with your work email for seamless collaboration.

What Is a Network Security Architecture Diagram Template?

When I first used a Network Security Architecture Diagram Template, it offered an impressive, hands-on visual framework to plan, secure, and manage network systems across blended hybrid, multi-cloud, and on-prem environments. It helped my organization see more clearly how security zones, access layers, and communication paths align and interact. Instead of fixing issues reactively, our team adopted a proactive blueprint to pinpoint vulnerabilities early, right before any deployment. This template now drives real collaboration between network engineers, security analysts, and compliance officers to ensure every packet, protocol, and path remains in line with enterprise-grade security best practices.

Simplify cloud security planning with Cloudairy’s visual security diagram template.

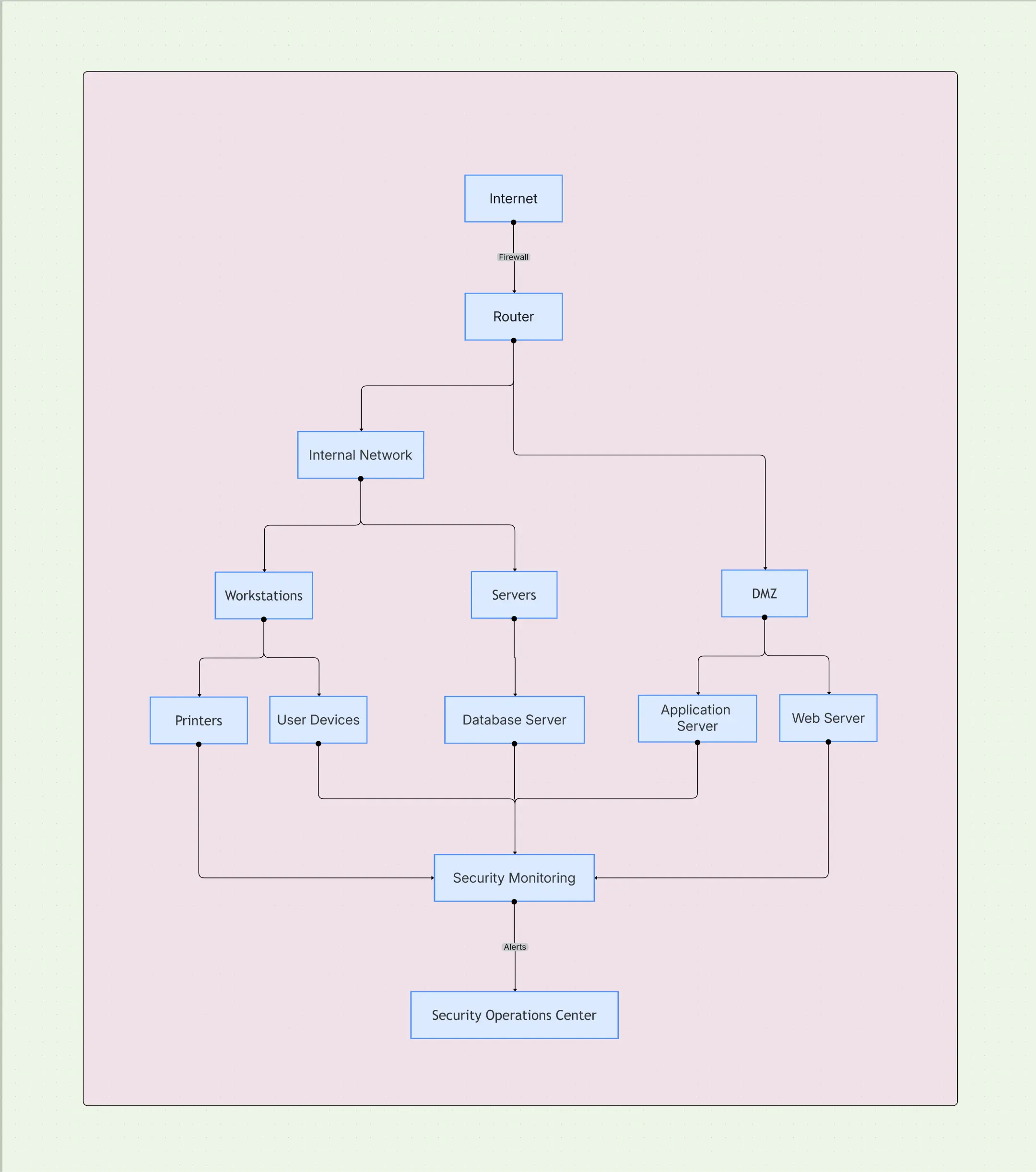
Key Components of Network Security Architecture

A thoughtfully developed Network Security Architecture Diagram visually demonstrates how various devices, intelligent firewalls, identity layers, and monitoring systems coordinate within your company to protect enterprise networks. This layered design personally helps block unauthorized access, manage potential lateral traffic, and preserve overall data integrity across all boundaries. Each distinct part performs a meaningful role, ranging from network segmentation designs to disciplined identity enforcement. In unison, they create an integrated, dependable ecosystem that enhances visibility, operational resilience, and policy control without condoning the overall user experience.

See below for what’s included in this network security architecture diagram template:

  • Trust Zones and Micro-Segmentation: Define clear zones for public access, application workloads, and restricted data. Each zone uses distinct routing policies and access rules that minimize unnecessary exposure. By documenting these layers, you can enforce isolation, apply different monitoring intensity, and reduce lateral movement risks when breaches occur.
  • Identity and Access Enforcement: Integrate network policies with IAM systems that validate users and workloads. This ensures access is context-driven—based on identity, role, and device trust—rather than simple IP-based rules. The combination of IAM Architecture Diagram Template and this network view creates a consistent enforcement model across your organization.
  • Traffic Inspection and Control: Strategically place intrusion detection, firewalls, and content filters along key network paths. Visualizing inspection points ensures encrypted traffic is scanned safely, policy violations are caught early, and performance is optimized. This three-layer approach prevents blind spots and builds confidence in every connection.

Perimeter, Segmentation, and Zero Trust Network Architecture

Modern Zero Trust Network Architecture (ZTNA) removes assumptions of internal safety. It redefines perimeters around users, devices, and applications—requiring continuous validation rather than implicit trust. This framework visualizes boundaries not as static walls but as adaptive rings around resources. By blending macro segmentation for broad layers and micro-segmentation for specific workloads, you maintain strong security while keeping operations agile. It’s a living model that evolves with emerging risks and dynamic user contexts.

See below for how this zero trust network architecture fits into your diagram:

  • Adaptive Perimeter Definition: Show how modern perimeters are distributed across users, cloud services, and data endpoints. Each zone is reinforced by authentication, encryption, and device health checks. This multi-layered structure helps ensure that even compromised segments cannot reach critical systems without additional validation.
  • Dynamic Policy Enforcement: Replace static access lists with contextual rules that update based on behavior, location, and session risk. These adaptive policies reduce manual overhead while improving accuracy. They continuously evaluate real-time conditions—an essential part of the zero trust framework.
  • Continuous Trust Verification: Embed identity revalidation at each access point. Each session, request, and API call is verified again using MFA, certificates, or risk scores. This creates a layered verification loop that protects even when credentials or endpoints are compromised.

Secure Connectivity, Remote Access, and Edge Protection

As workforces spread globally and applications run across multiple clouds, secure remote access and edge protection become core pillars of network security. This section ensures teams can enable mobility without creating vulnerabilities. By mapping connectivity methods, inspection points, and traffic routing, you can visualize how users securely connect to resources from anywhere while maintaining performance and audit readiness. It bridges the gap between flexibility and governance.

See below for how secure connectivity is structured within this template:

  • Remote Access Controls (VPN, ZTNA): Detail how users connect via VPN or zero trust gateways. Include session inspection, posture checks, and least-privilege access for sensitive workloads. This design ensures every connection, whether from a branch or remote device, adheres to enterprise security standards.
  • Edge Gateway and SD-WAN Design: Document how distributed branches route traffic securely using SD-WAN or local breakout models. Each edge node applies policy enforcement, traffic optimization, and threat detection. This allows global expansion without sacrificing centralized visibility.
  • IoT and OT Network Isolation: Visualize segmentation between IT and OT or IoT networks. Include access brokers, proxy layers, and telemetry collectors. This ensures unmanaged devices remain isolated, monitored, and unable to affect mission-critical business applications.

When to Use a Network Security Architecture Diagram

A Network Security Architecture Diagram is essential whenever your organization redesigns infrastructure, merges environments, or implements zero trust. It offers a shared, visual foundation for collaboration between operations, security, and compliance teams. With this diagram, you can document baseline controls, prepare for audits, train new hires, or test resilience through simulations. It’s most valuable during architectural transformations where visibility, alignment, and risk awareness are critical to success.

See below for when to use this network security architecture template:

  • Cloud Migration and Expansion: Use the network security architecture diagram to visualize every secure connection across your on-prem and cloud systems. It outlines key encryption paths, internal gateways, and important inspection layers, ensuring hybrid networks remain secure and fully compliant.
  • Regulatory Audit Preparation: Deliver your compliance officers a clear visualization of network boundaries, policies, and evidence sources. This network security architecture layout simplifies audit work by offering regulators clear, traceable references for each security control and access channel.
  • Zero Trust Implementation: During your shift to a continuous verification model, use the zero trust network architecture to show exactly how traffic validation moves nearer to your protected assets. This supports consistent policy tracking and enables transparent, step-by-step improvements.
  • Incident Response Planning: Design flexible playbooks built around accurate modern enterprise network security maps. This practical plan identifies choke points, response zones, and monitoring streams, allowing your IT teams to act faster when handling realistic security incidents.

How to Customize Your Network Security Architecture Design

Every organization’s network security architecture design should mirror its operational landscape, threat model, and compliance expectations. Customizing ensures your diagram represents real-world topologies, identities, and data paths. It helps teams visualize specific tools and processes rather than generic frameworks. As your environment evolves, keeping this design updated becomes key to maintaining trust and audit readiness across global operations.

See below for how to customize this network architecture design effectively:

  • Define Security Objectives: Begin by closely aligning your design goals with the actual business priorities—whether uptime, compliance, or sensitive data residency. Make sure to map every implemented control to a clear objective, helping your team visualize how it fits into the network security architecture diagram and what genuine risk it effectively mitigates.
  • Visualize Traffic Patterns: Trace user-to-application and service-to-service paths. Identify bottlenecks, trust handoffs, and encrypted channels. This visual flow helps teams verify that policies align with intended communication behavior.
  • Integrate Cloud and On-Prem Systems: Add specific nodes for AWS, Azure, GCP, and local networks. Illustrate transit gateways, VPNs, and routing policies. This hybrid clarity ensures consistency across environments and avoids overlapping controls.
  • Embed Identity Awareness: Link network controls with identity verification. Integrate Zero Trust Architecture Template and IAM Diagram Template for unified governance and visibility.
  • Highlight Monitoring and Response: Show where SIEM, IDS, and NDR tools capture telemetry. Connect each feed to response workflows. This keeps monitoring adaptive, actionable, and tied directly to your architecture.

Example Use Cases for Network Security Architecture

A Network Security Architecture Template supports multiple industries and technology stacks. It helps translate complex network configurations into understandable layers for all teams—technical or non-technical. From regulated sectors like finance and healthcare to fast-moving SaaS platforms, this diagram brings consistency, simplifies compliance, and accelerates secure transformation initiatives across distributed networks.

Explore secure and scalable cloud design with AWS Network Architecture.

See below for real-world examples where this network security diagram drives value:

  • Financial Sector: Map transaction routes with encryption checkpoints, fraud detection nodes, and compliance zones. This assure data remains covered through every step of the payment flow, meeting PCI DSS demands.
  • Healthcare & Life Sciences: Visualize HIPAA-aligned pathways that separate clinical data, research workloads, and third-party integrations. This structure secures sensitive information while supporting data-sharing across institutions.
  • SaaS & Technology Firms: Show how microservices communicate securely through API gateways and service meshes. By combining this with Cloud Security Architecture Diagram, teams maintain consistency between app and network layers.
  • Manufacturing & IoT Operations: Segment production, administrative, and IoT zones with firewalls and brokers. Document telemetry pipelines that feed anomaly detection for real-time operational assurance.

FAQs

1. What is the main purpose of a Network Security Architecture Diagram?
Its primary objective is to offer a cohesive visual framework that outlines security controls, trust boundaries, and verification levels—helping internal teams like ours manage, design, and evolve enterprise network security effectively.

2. How does this diagram align with Zero Trust?
It fully reflects the Zero Trust Network Architecture model by embedding identity-based governance, real-time monitoring, and adaptive verification to prevent any assumptions of trust within the organization’s network.

3. Can this template support multi-cloud environments?
Yes, the structure works seamlessly across hybrid and multi-cloud models, allowing your IT department to view routing paths, integration points, and firewall inspection zones throughout your cloud network security ecosystem.

4. Is this useful for compliance and audits?
Absolutely. It records relevant security controls, compliance evidence, and complete data flow authentication—simplifying audit arrangement for leading frameworks like SOC 2, ISO 27001, and NIST cybersecurity standards.

5. How can I start building this diagram?
Begin your project within the Security Architecture Diagram Tool, choose the “Network Security Architecture” template, and design a personalized layout aligned with your enterprise or secure remote access environment.

Explore More

Similar templates