linkedin

Get your team started in minutes

Sign up with your work email for seamless collaboration.

cloudairy-tools-1
All-in-One AI Canvas

All-in-One AI Canvas

Diagramming. Plan. Document. Collaborate.

Cloudairy brings every workflow together, from cloud architecture and flowcharts to project planning, documentation, and presentations, in one seamless AI-powered workspace built for professionals and teams.

50,000 + Trusted Users with
star star star star star

What can Cloudairy build for you today?

Write
Image
Code
Flowchart
Mindmap
ER Diagram
Sequence Diagram
Cloud Architecture
Doc
Translate
Upload
Add from Cloudairy
Import
photographic
Photographic
Photographic
Low Poly
Low Poly
Illustration
Illustration
3D Render
3D Render
Neon Punk
Neon Punk
Comic
Comic
Fantasy Art
Fantasy Art
Isometric
Isometric
Line Art
Generate Architecture
Create Flowchart
Build Mind Map
Design UML
Build ER Diagram
cloudairy-tools-2

Trusted by Professionals at Leading Compliance

All Cloudairy Tools in One Platform

Choose the right tool for your creative needs

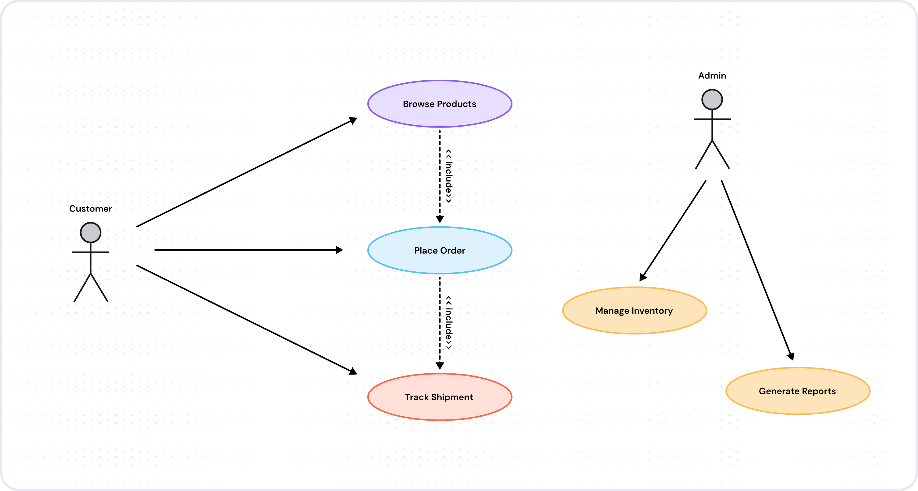
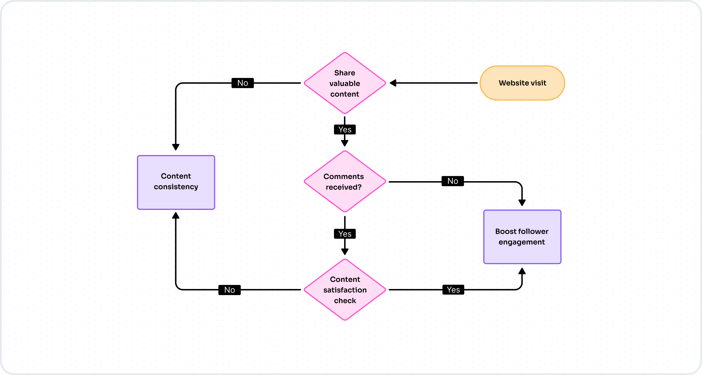
Cloud Diagram Maker

Flowchart Generator

ER Diagram Generator

Sequence Diagram Maker

UML Diagram Maker

Mindmap Generator

Sprint Planner

Project Planner

Online Whiteboarding

Cloud Diagram Maker

Cloud Diagram Maker

Design and visualize cloud architectures instantly

Move from concept to clarity in moments

Work is scattered.

Endless tools, scattered ideas, and disconnected teams create friction and slow progress. Switching between diagrams, docs, slides, and task boards kills focus.

Cloudairy brings it all together.

One workspace for diagrams, documents, project management, brainstorming, and AI assistance. With everything connected, teams move from ideas to delivery seamlessly.

AI Tools AI Tools

Interactive previews of Cloudairy's powerful features

AI Flowchart
Generator
Flowchart

AI Mind Map
Maker
Mindmap

AI ERD
Generetor
ERD

AI UML Diagram
Maker
UML

AI Cloud Diagram
Generator
Cloud Diagram

AI Story
Generator
Story Generator

AI Code
Generator
Code Generator

AI Content
Generator
Content

AI Image
Generator
Image

Create smart visual workflows with AI

Cut costs with Cloudairy

Pick your current apps and team size. We’ll show how many tools Cloudairy replaces—and your monthly and annual savings—instantly.

Your Apps

Trello

Trello

Miro

Miro

Teams

Teams

Notion

Notion

Jira

Jira

ChatGPT

ChatGPT

ClickUp

ClickUp

Mural

Mural

Confluence

Confluence

Lucidchart

Lucidchart

Smartsheet

Smartsheet

Loom

Loom

Draw.io

Draw.io

Total per user across selected apps: $0

How many people work at your company?

110255010025050010005000

Replace 0 apps

Save $0/year

divider

Per user price $8

You pay now

$0/mo

= $49 × 100 users
With Cloudairy

$800/mo

= $8 × 100 users
star-rating star-rating star-rating star-rating star-rating
“Cloudairy brings our teams together" so everyone can plan, design, and deliver in one place.

— Nucleus Research

Secure, compliant, and enterprise-ready

Cloudairy safeguards your work with enterprise-grade security, compliance, and access controls -so your teams can create, collaborate, and scale with confidence.

SOC 2 Type

SOC 2 Type Ⅱ

Cloudairy is SOC 2 Type Ⅱ and penetration tested annually, ensuring your data meets the highest standards for security and reliability.

SSO Image

Coming Soon

GDPR

We comply with the European Union General Data Protection Regulation (GDPR) and extend it to all our customers even those outside of the EU

Access Controls

ISO 27001

Our Information Security Management System is ISO 27001 certified the leading global standard for information security.

Success Stories from Our Community

See how professionals and learners across industries use Cloudairy to transform ideas into results. From students and educators to architects and managers, our users achieve more with the power of AI-driven creativity.

As a cloud architect, I need precision and speed. Cloudairy helps me design complex multi-cloud architectures in minutes without losing detail or accuracy.

Cloudairy makes solution design so simple. I can create client-ready diagrams instantly and focus on delivering value instead of spending time on formatting.

As a student, Cloudairy makes my assignments so much easier. I can generate flowcharts and mind maps instantly, which helps me study smarter.

I use Cloudairy in my classes to teach system design. It's intuitive for students and powerful enough for real-world projects.

Cloudairy has completely changed how I manage projects. The AI-driven diagrams save me hours every week, and my team collaborates more efficiently than ever.

Start from a template, Finish with your vision.

Discover the most-loved creations on Cloudairy right now.

Ready to create smarter with AI?

Start using Cloudairy to design diagrams, documents, and workflows instantly. Harness AI to brainstorm, plan, and build—all in one platform.