Get your team started in minutes

Sign up with your work email for seamless collaboration.

What Is a Flowchart?

What Is a Flowchart? Definition, Symbols, Types & Examples

What Is a Flowchart?
Author
Cloudairy
By Cloudairy Team
March 24, 2026
5 min read
March 24, 2026
5 min read
Facebook
Twitter
LinkedIn

A flowchart is a simple flow that shows how something works. it uses shapes and arrows to show each steps in the right order. This makes even a hard process easy to understand because everything is broken into small, clear steps.

Definition of Flowchart

A flowchart is a diagram that explains the order of actions in a process using arrows and fixed shapes. It can show manual work, computer actions, inputs, outputs, decisions, and how data moves. Because it is clear and simple, a flowchart diagram helps teams quickly see how information flows, find slow steps, and remove anything not needed.

Because a flowchart is clear and easy to read, it helps teams see how work flows, find slow or confusing steps, and remove anything that is not needed.

Flowcharts are used in many areas, like:

  • Software engineering
  • Business processes
  • Project planning
  • Data work
  • Quality checking
  • Education

Flowcharts turn big, complex ideas into simple pictures anyone can follow. So if someone asks, “What is a flowchart used for?”

All Flowchart Symbols

Flowcharts use special shapes called flowchart symbols. These shapes help show actions, choices, and the path of a workflow. Because these symbols are used everywhere, they make flowcharts easy to read and help everyone understand each step clearly.

Blog Image

Flowchart Symbols

Flowchart symbols represent different steps, actions, and decisions in a process. They help create clear, standard, and easy-to-understand flow diagrams.

1. Terminator (Start/End)
This shape shows where a process starts and where it ends. It helps everyone know the beginning and the finishing point of any flowchart.

2. Process Symbol
This rectangle shows an action or a task that needs to be done. Most steps in a flowchart use this shape so the work is easy to see and understand.

3. Decision Symbol
The diamond shape shows a point where you must choose between two options. It usually asks a yes/no or true/false question and sends the flowchart in different directions.

4. Input/Output Symbol
This slanted box shows information coming in or going out. It tells you when a user gives information or when the system gives a result.

5. Flow Lines (Arrows)
Arrows show the direction of the steps. They help you follow the flowchart in the correct order.

6. Connector Symbol
A small circle helps connect different parts of a big flowchart. It is used when the chart continues on another page or in another section.

7. Document Symbol
This shape shows a single document that is used or made in the process. It is often used in office, HR, or approval flowcharts.

8. Multiple Documents Symbol
This shape is used when there are two or more documents at the same time. It helps show things like multi-page reports or a group of papers.

9. Predefined Process (Subprocess)
A rectangle with double lines shows a process that is already made somewhere else. It means those steps are reused in the current flowchart.

10. Data Storage Symbol
This shape shows where data is stored, like in a database or file system. It is very important in system and data-related flowcharts.

How Do Flowcharts Improve Workflows

Blog Image

Flowcharts Improve Workflows

Flowcharts improve workflows by clearly mapping steps and decisions. They help identify bottlenecks, reduce errors, and increase efficiency.

Flowcharts help make work easier by showing steps in a clear picture. They turn big or hard tasks into small, simple parts. When people work in a team, everyone needs to understand the whole process, not just their own job. A flowchart helps everyone see the full path from start to end.One big benefit of a flowchart is that it helps you see when something takes too long. If a step is slow or if a decision stops the flow, the chart makes it easy to find the problem.

  • Flowcharts also help people talk better with each other.

A good flowchart design becomes a simple language that all teams can understand. This works for:

  • Product teams
  • IT teams
  • HR work
  • Customer support

Because the steps are shown with pictures, there is less confusion than long written notes. This also helps new people learn faster and makes training easy.

  • Another important benefit is consistency.

When a process is shown in a flowchart, everyone follows the same steps every time. This helps reduce mistakes and keeps the workflow clean and clear. Many companies use flowcharts for quality checks, rules, and organized systems.

  • Flowcharts help teams understand tasks better.

They make thinking clear, show how steps connect, and help teams plan good improvements. With Cloudairy, making these charts becomes fast and simple, helping teams improve processes and work better together.

How to Plan and Draw a Basic Flowchart

Making a flowchart is easy when you plan it well. Here is a simple 5-step guide to make a clear and correct flowchart:

Blog Image

Draw a Basic Flowchart

A basic flowchart shows simple steps and decisions using standard symbols. It helps explain processes clearly and visually.

Step 1: Define the purpose of the Flowchart

Before you start drawing, think about what your flowchart is going to show.Is it for a business process, a computer program, or a task that repeats?knowing the purpose helps you choose the right steps and the right shapes.

Step 2: Identify the steps in the process

Write down all the steps in the process.This includes actions, choices, information coming in, and information going out.When you list everything, your flowchart will show the whole process from start to finish.

Step 3: Arrange the steps in sequential order

Put the steps in the correct order.A flowchart should move from one step to the next in a clear path. If there are choices or different paths , make sure they are shown clearly.

Step 4: Select the right flowchart shapes and symbols

use the correct shapes for each step.Rectangels show tasks, diamond show decisions, and ovals show the start or end.Using standard shapes helps everyone understand the chart.

Step 5: Draw the Flowchart Using a Dedicated Tool

Use a tool like Cloudairy to place shapes, add arrows, and build the chart easily.After drawing, check everything again, remove extra steps, and make sure the flowchart is easy to read.These steps help you make simple or detailed flowcharts for any kind of work.

Types of Flowcharts

Flowcharts come in many types, and each one is good for a different job.These different flowchart styles help show systems, workflows, and decision paths.Below are the most common types used today.

Blog Image

Types of Flowcharts

A basic flowchart shows simple steps and decisions using standard symbols. It helps explain processes clearly and visually.

1. Decision Flowchart

A decision flowchart focuses on the decision-making part of a process.
It uses many diamond shapes to show different choices and the paths that come after each choice.
For example, a question like “Is the payment approved?” can lead to different steps based on “Yes” or “No.”
This type of flowchart is used in things like risk checks, customer service, and automated systems where many different results can happen.
Decision flowcharts make hard processes easy to understand by showing every possible path.
They are very helpful for:

  • fixing problems
  • following rules
  • approval steps
  • customer support scripts

If you are making a chatbot, building software, or showing how a business decision works, a decision flowchart makes everything clear and simple.

Blog Image

Decision flowchart

A decision flowchart shows choices and possible outcomes in a step-by-step flow. It helps simplify complex decisions and improve clarity.

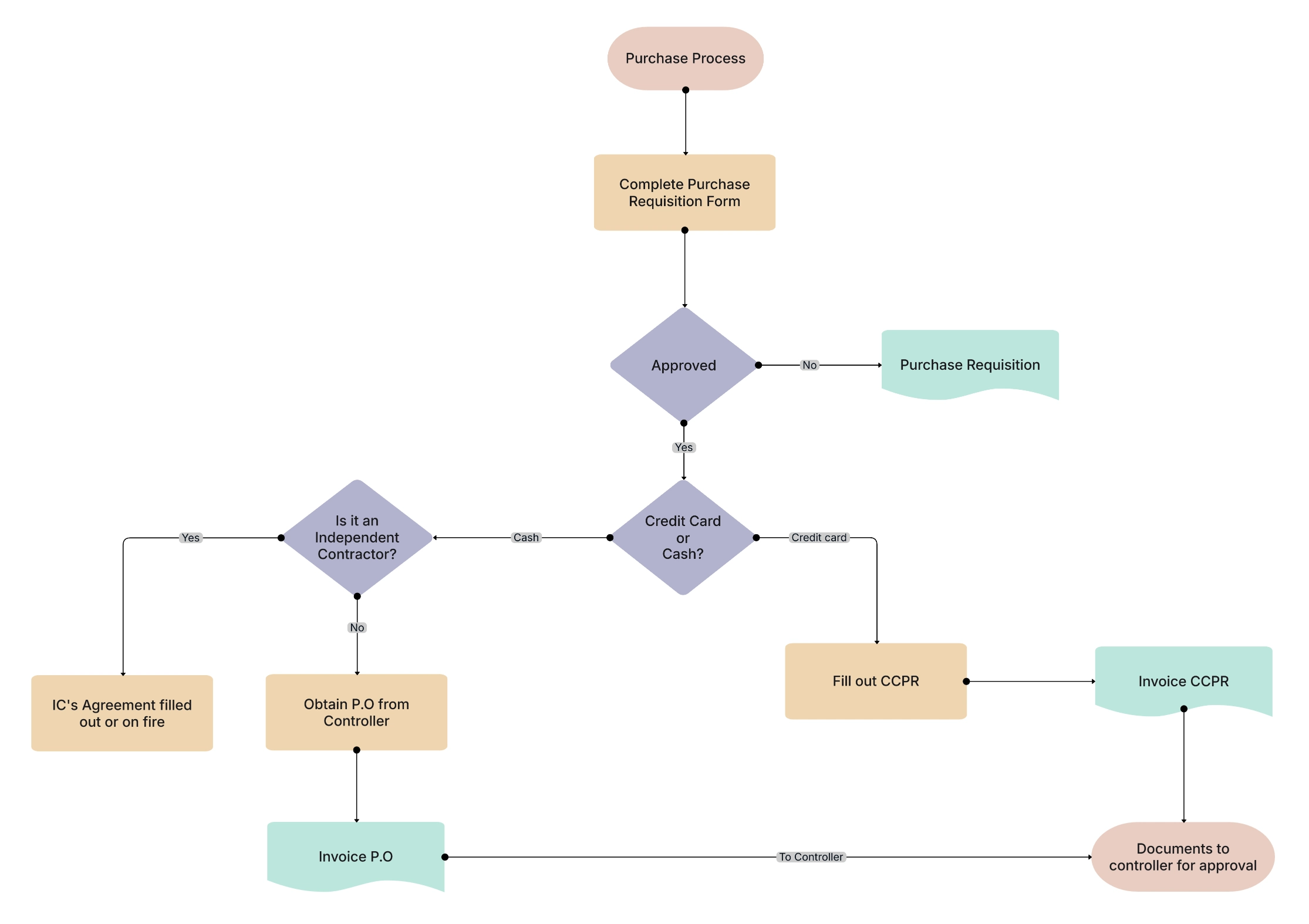
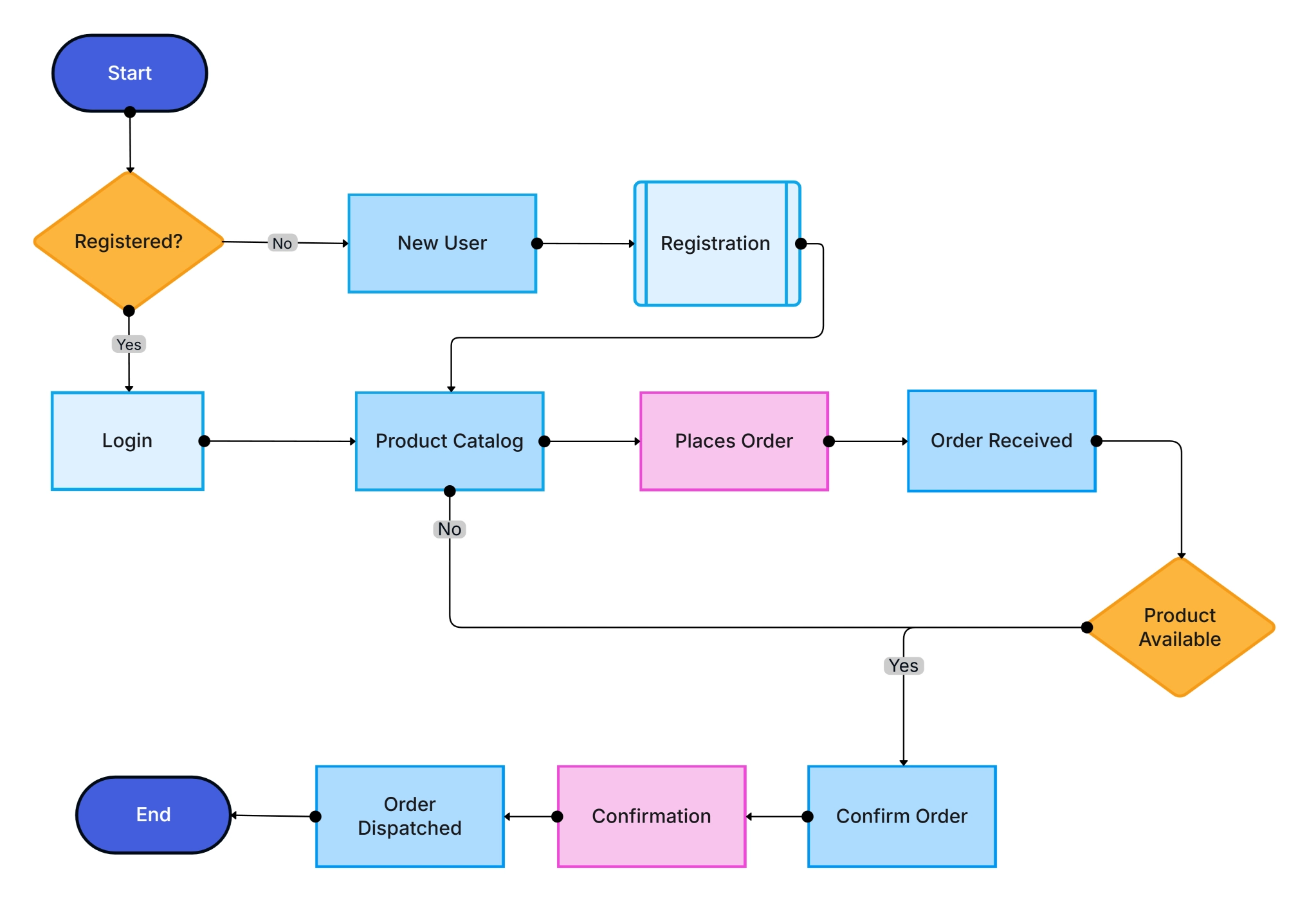
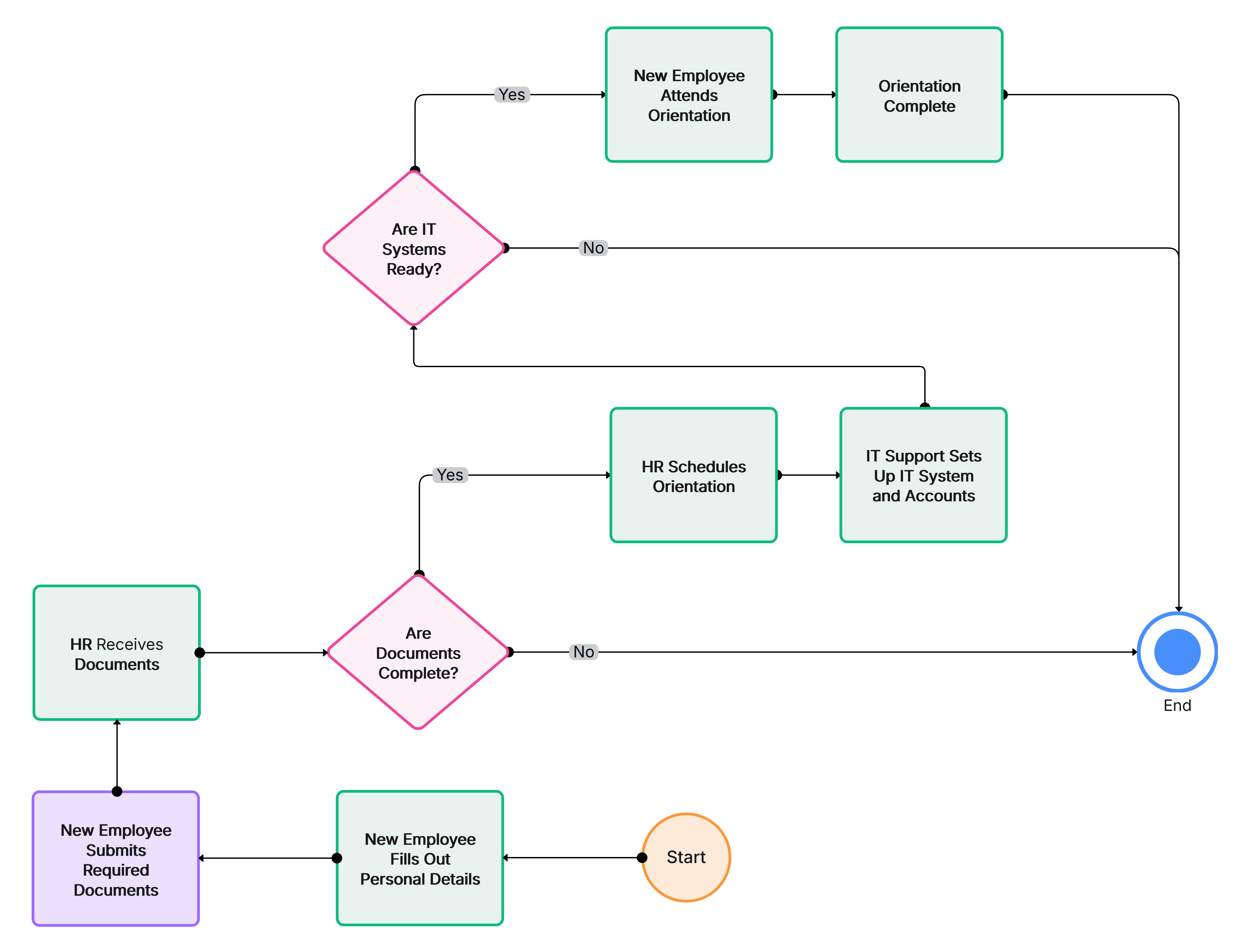
2. Process Flowchart

A process flowchart shows all the steps needed to finish a task or workflow.It highlights actions, changes, inputs, outputs, and choices.This is the most common flowchart used in many industries.

Process flowcharts are important for quality checks, audits, manufacturing, shipping, and service work.They help teams see every step from start to end, making it easy to find slow steps, waste, or repeated action.

Blog Image

Process Flowchart

A process flowchart shows the sequence of steps in a task or operation. It helps visualize workflows, improve efficiency, and reduce errors.

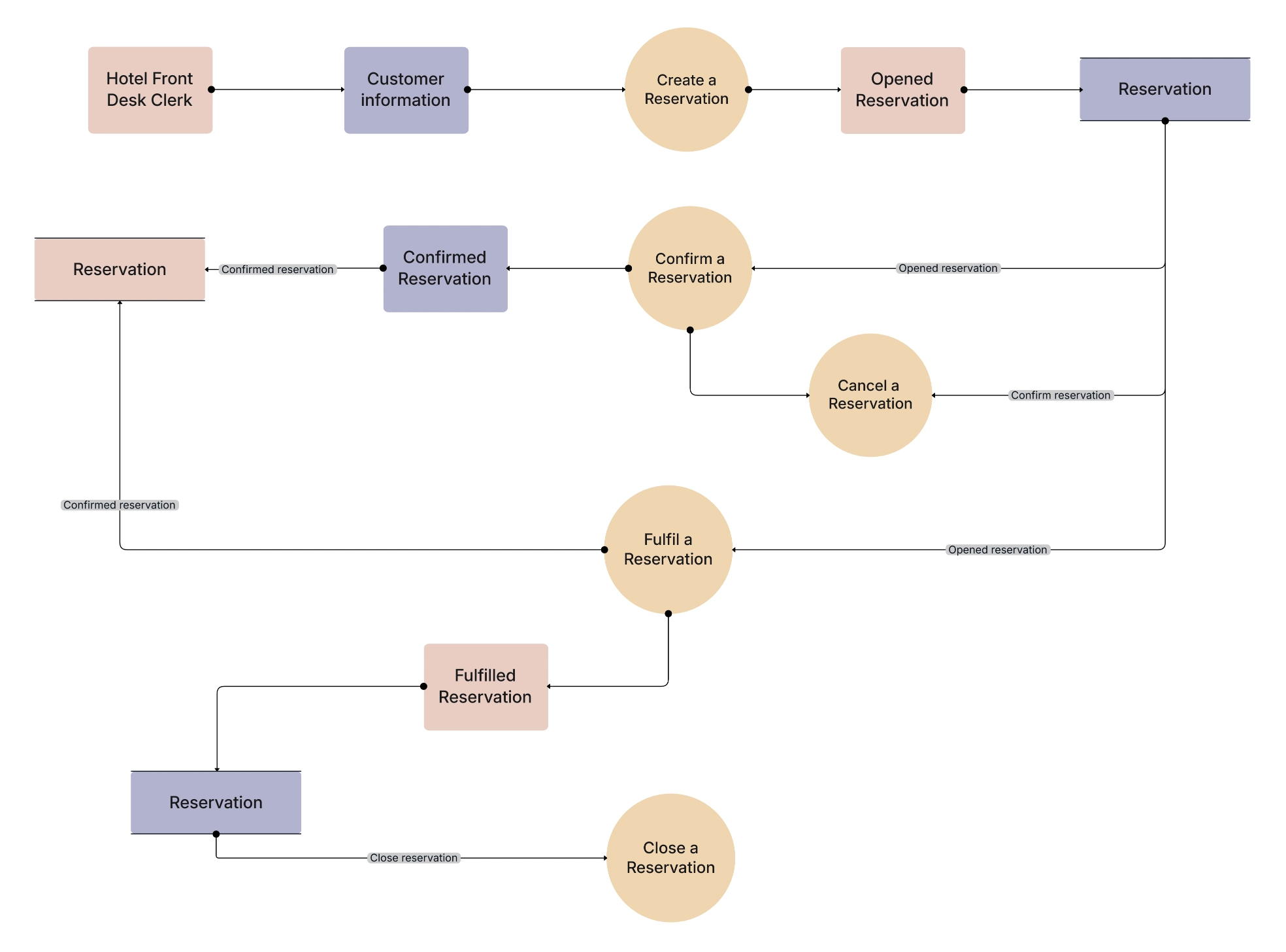
3. Workflow Diagram

A workflow diagram shows how tasks move between people, teams, or departments. It focuses on how work passes from one person to another.

This type is great for mapping processes, HR tasks, onboarding, and office operations. Workflow diagrams are a big part of business process management because they make responsibilities clear.

Blog Image

Workflow Diagram

A workflow diagram visually maps tasks and steps from start to finish. It helps streamline processes, improve coordination, and boost productivity.

4. Swimlane Flowchart

A swimlane flowchart splits the process into lanes for different teams or roles. Each lane shows the steps done by that group.

These charts are used in operations, supply chains, customer service, and company procedures.They show the order of steps and who is responsible for each one.

Blog Image

Swimlane Flowchart

A swimlane flowchart divides steps into lanes by roles or teams. It clarifies responsibilities, improves coordination, and shows handoffs clearly.

5. Data Flow Diagram

A DFD shows how data moves in a system.It focuses on data storage, data changes, outside users, and data flow. DFDs are very important in software design, system analysis, and databases. They make complex data systems simple and clear.

Blog Image

DataFlow Diagram

A data flow diagram shows how data moves between processes, systems, and storage. It helps understand information flow and system structure.

6. Program Flowchart

A program flowchart shows how a computer program or algorithm works.It includes loops, choices, math steps, and outputs. Program flowcharts are used in coding, system design, and fixing software issues.

Blog Image

Process Flowchart

A process flowchart shows the sequence of steps in a task or operation. It helps visualize workflows, improve efficiency, and reduce errors.

7. System Flowchart

A system flowchart shows how hardware, software, and digital tools work together.It includes databases, processes, and how information moves.IT teams use system flowcharts to understand modules, fix problems, and improve systems.

Blog Image

System Flowchart

A system flowchart shows how system components interact and process data. It helps explain workflows, logic, and system operations clearly.

8. Process Flow Diagram

A PFD is used mostly in engineering.It shows machines, sensors, valves, and industrial steps.
This type is important in manufacturing and factory design.

Blog Image

Process Flow Diagram

A process flow diagram shows the steps and flow of activities in a process. It helps visualize operations, improve efficiency, and reduce errors.

9. Event-Driven Process Chain

An EPC flowchart is used for big business process modeling.It shows events, actions, and company units in detail.EPCs are common in ERP, SAP systems, and large business workflows.

Blog Image

Event-Driven Process Chain

An event-driven process chain shows processes triggered by events and their outcomes. It helps model business workflows, decisions, and system behavior clearly.

10. SDL Flowchart

An SDL flowchart is used for communication systems and real-time control. It helps explain complex, event-based actions clearly.It is used in telecom, networks, robotics, and embedded systems.

Blog Image

SDL Flowchart

An SDL flowchart shows system logic using states, signals, and processes. It helps design, analyze, and verify complex communication systems.

When to Use Flowcharts

Flowcharts can be used almost anywhere a process has steps. They are perfect for showing how work moves, how decisions are made, or how systems work.

Use a flowchart when you are:

  • designing new workflows
  • improving old processes
  • training employees
  • solving problems
  • planning projects
  • automating work
  • mapping customer journeys
  • writing SOPs
  • building algorithms

Whenever you need clarity or structure, a flowchart helps.

Benefits of Creating a Flowchart

Flowcharts make processes easy to understand.They turn confusing steps into clear pictures that anyone can follow.

Here are the main benefits:

  • Makes complex processes easy by showing steps in a simple, clear picture.
  • Helps teams talk better by using one shared picture instead of long instructions.
  • Finds slow or repeated steps early so teams can fix or remove them.
  • Makes training and learning faster for new employees.
  • Keeps things consistent by showing the approved steps everyone should follow.
  • Boosts productivity because everyone does the steps in the same order.
  • Makes decisions easier using shapes that show choices and outcomes.
  • Helps plan automation by showing the process clearly for digitizing tasks.
  • Improves quality checks by making errors and causes easy to track.
  • Helps teams work together with one clear way to review and improve processes.

Similarly, tools like an Ishikawa diagram help identify process bottlenecks, while an org chart and concept map improve communication and strategic planning.

What Are the Best Tools for Creating Flowcharts?

Choosing the right tool makes flowchart creation simple.Cloudairy gives you a smart, fast, and AI-powered way to build diagrams without stress.

Why Cloudairy Is the Best Tool

Cloudairy gives everything you need to create clean, professional flowcharts.

  • AI-Assisted Diagramming helps you get flowchart ideas instantly with very little effort.
  • Drag-and-drop editor makes building flowcharts easy for beginners and exports alike.
  • Smart auto-alignment and connectors keep your diagrams neat and organized.
  • Ready-to-use templates save your hours of manual work
  • Real-time collaboration lets teams comment, edit, and update diagrams together.
  • Modern shapes and symbols support all kinds of flowcharts from simple steps to decision tree.
  • Export options (PNG, SVG, PDF) let you use your flowchart in presentation, documents or websites.
  • Cloud storage keeps your diagrams safe and lets you access them anywhere.

If someone asks, “What is the best tool to design a flowchart?”
The answer is Cloudairy.

Flowchart Templates & Examples

Flowchart templates help you start quickly with ready-made layouts. Instead of making diagrams from scratch, Cloudairy gives templates for business, software, operations, and decision workflows. Here are some examples:

1. Simple Process Flowchart: Shows basic step-by-step tasks like onboarding or simple work sequences. Uses arrows and actions to guide the flow.

2. Decision Tree Flowchart: Shows how steps change based on “Yes” or “No” choices. Great for troubleshooting, customer support, and automated decisions.

3. Employee Onboarding Workflow: Shows every stage from hiring a new employee to full integration. Perfect for HR teams.

4. Customer Support Resolution Flowchart: Guides support agents through identifying problems, troubleshooting, escalating, and closing issues.

5. Project Approval Flowchart: Shows submission, review, revision, and final approval. Useful for project management.

6. Sales Pipeline Flowchart: Shows how leads are qualified, nurtured, negotiated, and converted into sales. Helps sales teams stay organized.

7. Order Fulfillment Flowchart: Covers order placement, processing, packing, shipping, and delivery confirmation.

8. Marketing Campaign Workflow: Maps planning, content creation, scheduling, execution, and result tracking.

9. Software Bug Fix Flowchart: Tracks bug reporting, checking, fixing, testing, and closing.

10. Data Processing Flow Diagram: shows how data moves from input to storage to output.

11. Manufacturing Process Flow Diagram: Shows machines, quality, checks, assembly, and packaging steps in production.

12. IT Ticket Management Flowchart: Maps ticket intake, triage, assignment, resolution, and feedback collection.

13. Financial Approval Flow Diagram: Shows budget request, multiple approvals, verification, and fund release.

14. Website Development Process Flowchart: Covers research, design, writing content, development, testing, deployment, and handover.

15. User Journey Flow Diagram: Shows customer steps from awareness to decision, helping teams improve experience and conversion.

Flowcharts With Cloudairy

With Cloudairy, you can make a clean and clear flowchart in just a few minutes. You can drag and drop shapes, change your ideas easily, and build a full workflow quickly. Because flowcharts are simple and flexible, they are still one of the most popular tools for showing how things work.

FAQs

What is a flowchart?

A flowchart is a visual diagram that shows the steps, decisions, and sequence of a process using standardized symbols. It helps simplify complex workflows by displaying them in an easy-to-understand format.

Why are flowcharts important?

Flowcharts make processes clearer, easier to follow, and faster to analyze. They help teams improve workflows, eliminate unnecessary steps, and maintain consistency across operations.

What symbols are used in flowcharts?

Common flowchart symbols include start/end, process boxes, decision diamonds, arrows, and input/output shapes. Each symbol has a specific meaning that makes the diagram easier to read and interpret.

Where are flowcharts used?

Flowcharts are used in business, IT, engineering, education, project management, and workflow automation. They are helpful anywhere processes, decisions, or data flows need to be visualized.

What tool is best for creating flowcharts?

Cloudairy is one of the best tools because it offers ready templates, AI assistance, drag-and-drop shapes, and easy exporting. It makes creating professional flowcharts fast and effortless.

Ready to create smarter with AI?

Start using Cloudairy to design diagrams, documents, and workflows instantly. Harness AI to brainstorm, plan, and build—all in one platform.

Facebook
Twitter
LinkedIn

Keep Reading

View all arrow-right
Organizational Chart

What is an Organizational Chart?

Read now read now
What Is a Concept Map?

What Is a Concept Map: Definition, Types, and Guide

Read now read now
What Is an Ishikawa Diagram

What Is an Ishikawa Diagram?

Read now read now