Get your team started in minutes

Sign up with your work email for seamless collaboration.

Organizational Chart

What is an Organizational Chart?

Organizational Chart
Author
Cloudairy
By Cloudairy Team
March 24, 2026
5 min read
March 24, 2026
5 min read
Facebook
Twitter
LinkedIn

Summary

In this guide, you will learn:

  • What an organizational chart is and how it pictures stacks, jobs, boss power, and who-tells-who in a group.
  • The organizational chart what it means, why it counts, and its job showing why org charts fix clear-sight, teamwork, and who-owns-what.
  • The big parts of an organizational chart include names, job titles, teams, report lines, and power steps.
  • The top kinds of organizational charts, like stack-up, mix, flat, job-fun, and split-group org charts—plus when each one fits best.
  • Real-life organizational chart fun-samples and go-to spots in shops, projects, help-groups, and change-times.
  • Easy peasy ways to make and fix organizational charts with Cloudairy, plus ready shapes.

From getting the organizational chart what-it-means to peeking at real-world org chart stories, this guide walks through kinds, uses, upsides, and handy tips.

If you are a boss, HR buddy, school kid, or shop chief, knowing how organizational charts work boosts clear-peeks, who-does-it, and friend-play in any group.

History of the Organizational Chart

Organizational charts started in the Industrial Revolution when big shops outgrew simple boss tricks. Back then, in the mid-1800s, train companies drew the first ones to show boss stacks and team jobs super clear by eye.
Groups kept growing fast, so leaders hunted a fun way to map who-tells-who and how power splits fair.
Through time, org charts turned from scribble-hand pics into sharp, tidy shapes that fit every work spot.
Today’s charts bend for cool new ways like mix-teams, flat groups, and far-away work pals, just like modern playgrounds. Styles shift and shine, but the heart job never flips: bright stacks and easy chats for all!

Organizational Chart Definition

The organizational chart what-it-means pictures a group’s inside shape by eye. It shows jobs, titles, teams, and who-tells-who in a clear, tidy way. To say organizational chart simple, it’s a pic that spells out who answers to who and how duties zip through a group.

The organizational chart meaning goes past stacks. It shares who-owns-what, power steps, and team ties too.
The org chart meaning helps workers see their spot in the group and how they team-up with pals.
Called organization chart, organisational chart, or org chart, it’s a top boss tool that never fades.

What Is the Purpose of an Organizational Chart?

The purpose of organizational chart making is to bring neat shape and see-through ways to a group. By picturing stacks and jobs, groups cut mix-ups and boost team-play.

Here are some purposes:

  1. Clears who-tells-who and boss-power
  2. Spells out worker jobs and to-dos
  3. Boosts inside chats
  4. Helps new pals start and learn
  5. Aids bosses plan grow-times and shake-ups

Why Are Organizational Charts Important?

Organizational charts matter big because they zap mix-ups and make everything see-through. When workers get who-tells-who stacks, picks flow smooth and fun.

Org charts help bosses spot empty spots, double-ups, and slow team bits too. A top win is matchy-matchy views everyone sees the same neat shape, so chats stay clear. They shine bright in change times like team-merges or zoom-grows. Knowing what an organizational chart is keeps groups lined up tight, even as shapes shift and play.

Key Components of Organizational Chart

Every organizational chart packs standard bits that shape the stack-up and pecking order. These parts team up to make a clear organization chart.

  1. Names and Titles
    Names and job titles spot folks and their to-dos. This helps workers get roles sharp in organizational charts.
  2. Departments
    Departments bunch workers by job-type, like sales or money-team. This shows how work sorts out across the organisation chart.
  3. Reporting Relationships
    Lines or links show who reports to who, building the base of org charts and boss stacks.
  4. Levels of Authority
    Steps show pick-power spots. Top steps mean lead-play, bottom ones mean do-it jobs.

Types of Organizational Charts

Groups pick different organizational chart kinds based on shape and aims.

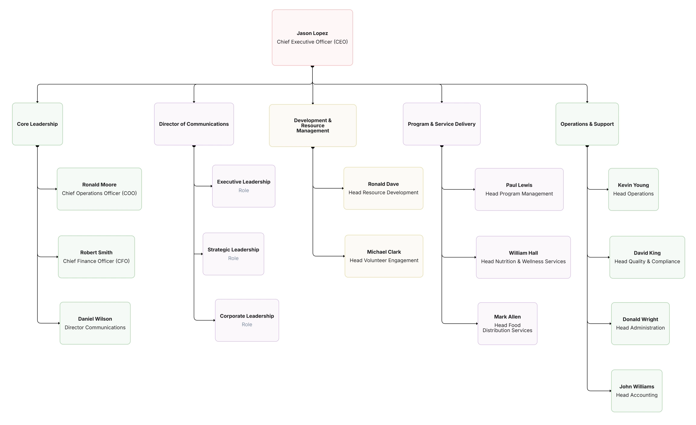
1. Hierarchical Organizational Chart
A hierarchical organizational chart shows top-down stacks with top bosses up high and workers below. It spells out power, who-tells-who, and to-dos clear in organization charts.

Blog Image

Hierarchical Organizational Chart

A hierarchical organizational chart shows a top-down structure with multiple management levels, clear authority lines, and defined roles from executives to staff.

2. Flat Organizational Chart
A flat organizational chart cuts boss steps and boosts open chats. This organization chart shape fits start-ups and small teams for team-fun and zippy picks.

Blog Image

Flat Organizational Chart

A flat organizational chart shows few or no middle managers, with employees reporting directly to top leadership, enabling faster decisions and open communication.

3. Matrix Organizational Chart
A matrix organizational chart lets workers tell more than one boss, by job and project. This shape backs cross-team play and smart share of stuff.

Blog Image

Matrix Organizational Chart

A matrix organizational chart lets employees report to both a manager and a project lead. It supports teamwork, flexibility, and efficient resource sharing.

4. Divisional Organizational Chart
A divisional organizational chart bunches teams by goods, helps, spots, or sales lands. This organization chart lets big groups run side-units on their own.

Blog Image

Divisional Organizational Chart

A divisional organizational chart groups teams by product, service, location, or market. It helps large organizations manage units independently and efficiently.

5. Team-Based Organizational Chart
A team-based organizational chart spots groups chasing same goals. It shrinks stacks and sparks bendy ways, great for team-play and quick-shift spots.

Blog Image

Team-Based Organizational Chart

A team-based organizational chart organizes employees into goal-focused teams. It reduces hierarchy, boosts collaboration, and supports flexibility in fast-changing environments.

6. Virtual Organizational Chart
A virtual organizational chart pics far-off or spread-out teams. It shows jobs, chat-flow, and who-tells-who in spread organization charts.

Blog Image

Virtual Organizational Chart

A virtual organizational chart shows remote and distributed teams working together online. It supports flexibility, global collaboration, and digital communication.

7. Functional Organizational Chart
A functional organizational chart sorts workers by jobs like sales, money, or do-work. This organisational chart boosts skill-sharp and smooth run-fun.

Blog Image

Functional Organizational Chart

A functional organizational chart groups employees by roles or departments. It improves specialization, efficiency, and clear reporting lines.

8. Horizontal Organizational Chart
A horizontal organizational chart cuts power steps and pushes equal team-up. It grows see-through and fast chats across organization charts.

Blog Image

Horizontal Organizational Chart

A horizontal organizational chart reduces management layers and promotes open communication. It encourages teamwork, faster decisions, and employee empowerment.

9. Inverted Pyramid Organizational Chart
An inverted pyramid organizational chart puts leads down low to lift workers up top. This shape cheers power to folks, help-boss ways, and worker-first picks.

Blog Image

Inverted Pyramid Organizational Chart

An inverted pyramid organizational chart puts customers and frontline staff at the top. Management supports them from below, improving service and quick decision-making.

Organizational Chart Examples

Organizational chart samples help folks see how groups set up jobs, power, and to-dos. These organization charts show real-life shapes in shops, projects, help-groups, and change-times. By peeking at org chart fun-stories, you pick the best layout for your team or spot.

  1. Business Organizational Chart
    A business organizational chart pics a shop’s full shape, with bosses, teams, and workers. It clears who-tells-who and team jobs sharp in organization charts.
  2. Company Management Organizational Chart
    This organizational chart spots top bosses and big-lead spots. It lights up pick-power and lead-stacks in huge organization charts.
  3. Project Organizational Chart
    A project organizational chart shows project leads, team pals, and report lines. It spells out to-dos, who-owns-it, and team-fun in project go-time.
  4. Nonprofit Organizational Chart
    A nonprofit organizational chart shows boards, heads, staff, and help-hands. This organization chart clears rule-shapes and work jobs plain.
  5. Organizational Change Map
    An organizational change map eyes now and next organization charts side-by-side. It helps workers get shake-ups, job shifts, and new who-tells-who.

Uses of Organizational Charts

Organizational charts are used for communication, planning, training, restructuring, and performance management. They help HR teams, executives, and employees understand structure and responsibility, making organization charts essential tools for business clarity.

How to Create an Org Chart With Cloudairy?

Making an org chart turns super easy and zippy with Cloudairy’s Organizational Chart Maker.

  1. Pick your group shape and jobs first
  2. Grab the right org chart kind that fits
  3. Drop in jobs, titles, and teams
  4. Link who-tells-who with fun lines by eye
  5. Check it, tweak it, and wrap it up neat

What Are the Best Tools for Making Organizational Charts?

Cloudairy rocks as a top, easy-peasy Organizational Chart Maker for quick pro charts. It packs drag-and-drop fun, live team-play edits, and stretchy layouts that grow with you.
Perfect for all from small teams to big shops Cloudairy zips up sharp org pics with no fuss.

Make an Organizational Chart With Customizable Templates

Cloudairy packs bendy organizational chart template that zip design and save oodles of time. These setups let you tweak shapes, jobs, and stacks super easy, making organizational charts matchy, clear, and show-ready.
Jump in, drag-drop your changes, and pop out pro charts that fit your team perfect no start-from-scratch fuss!

What Are the Most Commonly Used Org Charts?

Some org charts pop up way more than others across work worlds.

  1. Hierarchical organizational chart - The top pick, shows clear top-down stacks with bosses up high and workers below.
  2. Functional organisational chart - Bunches folks by jobs like sales or money-team for smooth skill-play.
  3. Matrix organizational chart - Lets peeps report to two bosses for project fun and team shares.

Advantages of Organizational Chart

The perks of organizational chart fun stretch wide for chats and boss-play.

Key Advantages

  1. Sharpens role clear-sight
  2. Boosts easy-peasy talks
  3. Zips up pick-making
  4. Backs group grow-spurts
  5. Toughens who-owns-what

Tips for Making an Organizational Chart

Creating effective organization charts requires thoughtful planning.

  1. Keep the structure simple
  2. Use consistent titles
  3. Choose the right chart type
  4. Update charts regularly
  5. Focus on readability

Ready to create smarter with AI?

Start using Cloudairy to design diagrams, documents, and workflows instantly. Harness AI to brainstorm, plan, and build—all in one platform.

Facebook
Twitter
LinkedIn

Keep Reading

View all arrow-right
Organizational Chart

What is an Organizational Chart?

Read now read now
What Is a Concept Map?

What Is a Concept Map: Definition, Types, and Guide

Read now read now
What Is an Ishikawa Diagram

What Is an Ishikawa Diagram?

Read now read now