Nonprofit & Hospital Organizational Chart Examples
Get your team started in minutes
Sign up with your work email for seamless collaboration.
A nonprofit organizational chart and a hospital organizational chart are vital for clarity, compliance, and impact. Each of these designs points out the leaders, the governing bodies, and the people working in different operations so that the decision-making process will be both fast and open. The chart is of great importance in the donor's trust, in the delivery of programs, and in the co-ordination of volunteers for the non-profits. On the other hand, charts for hospitals are helpful in making sure the patients are safe, in the promotion of interdisciplinary teamwork, and when the hospitals are making themselves ready for the accreditation. These frameworks, thus, eliminate confusion, and at the same time, increase the level of responsibility. Before you start designing, take a look at the industry context in the Pillar: Industry-Specific Organization Charts.
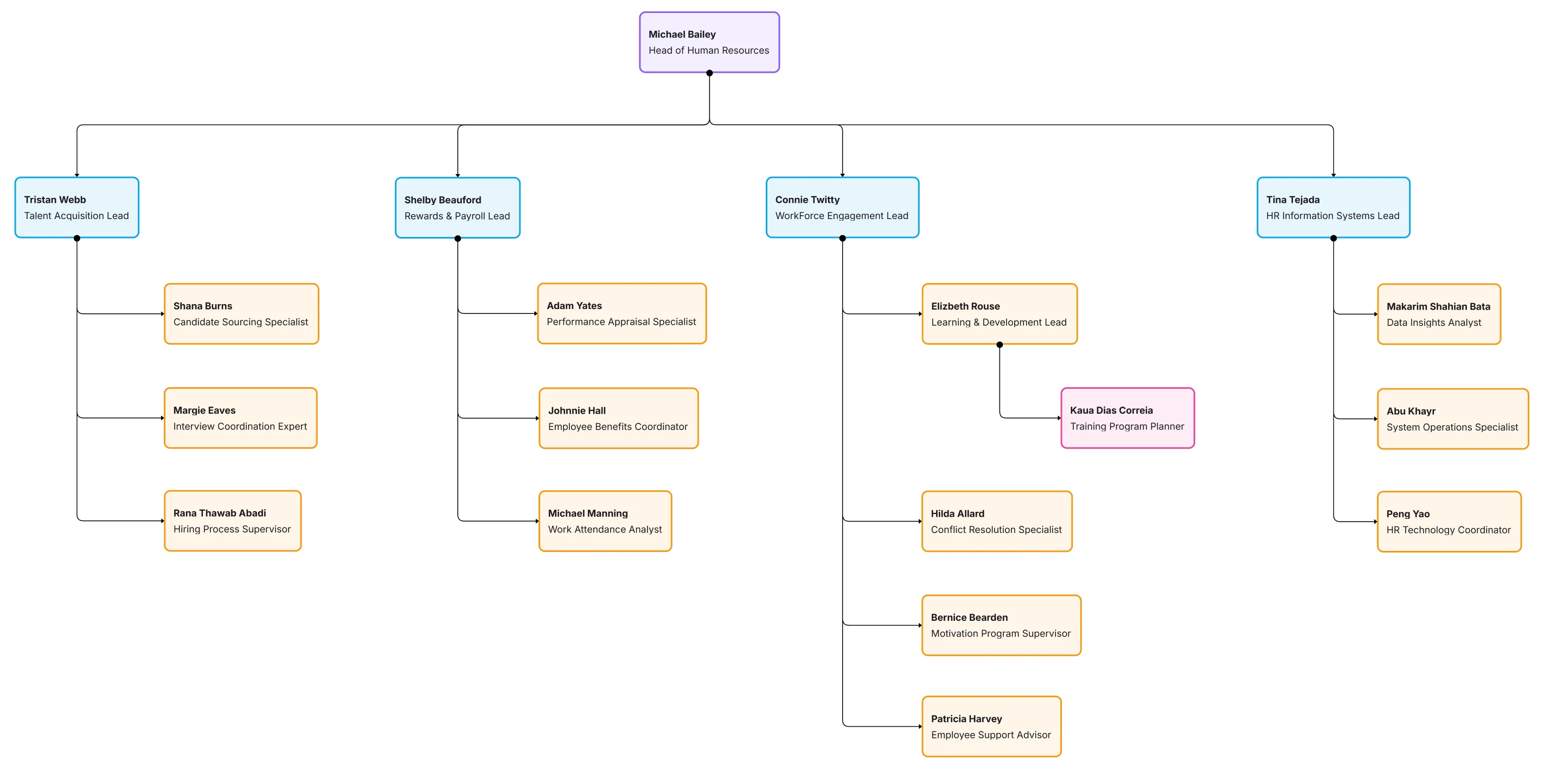
A nonprofit organizational chart for a nonprofit organization shows the relationships among the board, executive director, department heads, and volunteers. It clears up the decision process, increases the coordination of programs, and keeps track of the accountability for the purpose of audits and grants. Since the resources of nonprofits are frequently spread among different programs, a clear-cut chart not only minimizes overlap but also hastens the impact of the community. In addition, it gives a solid grounding for the understanding of roles in the case of part-time staff or committees. Begin quickly with the Nonprofit Organizational Chart Template and control the expansion by using the Guide.

Below are the primary roles within the nonprofit sector that are illustrated in the organizational chart.
The hospital organizational chart illustrates the entire hierarchy of staff members working in different departments within a hospital from board to bedside. It shows the arrangement of the leaders managing the departments of medicine, nursing, diagnostics, pharmacy, and facilities in order to provide safe and efficient patient care. By clearly stating the reporting lines, hospitals are able to minimize delays, make better transfers, and reach the requirements of accreditation. The chart is also useful in planning for increased demand and in improving quality. Start with the Hospital Organizational Chart Template and verify HR linkages in the HR Template.
Major hospital roles that are usually found in the organizational chart are listed below.
Although both emphasize accountability, a nonprofit organizational chart centers on mission governance and volunteer orchestration, while a hospital organizational chart focuses on clinical safety and interdisciplinary coordination. Nonprofits orient around programs and fundraising; hospitals orient around patient flow and regulated procedures. Funding flows and risk profiles differ substantially. Use the Corporate Template for governance contrasts, and the Pillar to see how industry demands shape structures.
See below for practical distinctions to reflect in your chart.
Designing an effective nonprofit organizational chart or hospital organizational chart means translating strategy into visible responsibilities. Clarity wins especially during audits, incidents, or leadership transitions. Pair structure with meeting cadences, role charters, and metrics. Interlink HR and project structures to synchronize hiring and initiatives. For reference designs, compare the Nonprofit Template and Hospital Template inside Cloudairy.
See below for proven practices to embed in your org chart.
Cloudairy’s Industry Org Chart Maker accelerates building a nonprofit organizational chart and hospital organizational chart with AI-driven alignment, collaboration, and exports. Start from specialty templates, add departments, and share securely with boards or clinical leaders. Interlink to the Guide for deeper design patterns and the Report for trends.
Here are the steps to create your chart efficiently.
A nonprofit organizational chart might place the board and executive director at the top, branching to fundraising, programs, and operations. Volunteers connect to program coordinators through dotted lines with clear safeguarding protocols. This model helps with grant reporting, donor transparency, and efficient event planning. For a ready layout, customize the Nonprofit Template and adapt HR linkages via the HR Template to sustain growth.

See below for nonprofit use-case highlights to mirror in your chart.
A hospital organizational chart typically shows the board and CEO, then the chief medical officer, chief nursing officer, and administrative executives. Below sit clinical departments (e.g., medicine, surgery), diagnostics, pharmacy, and support services. Clear escalation paths aid incident command and accreditation. Start with the Hospital Template and link specialty staffing to the IT Template for EHR reliability.
See below for hospital use-case highlights to incorporate.
Clear nonprofit organizational charts and hospital organizational charts transform governance into action—accelerating decisions, ensuring compliance, and protecting stakeholders. By mapping roles and escalations, you enable reliable programs and safe patient care. Start from proven templates, then iterate with metrics and feedback. Cloudairy’s AI-assisted builder keeps charts accurate and collaborative as you grow.

Build yours today with the Industry Org Chart Maker and customize the Nonprofit and Hospital templates for immediate clarity.
1. What is the difference between a nonprofit organizational chart and a hospital organizational chart?
2. Why are these charts important for compliance and accreditation?
3. How can templates speed implementation?
4. Can we manage volunteers and clinical units in the same tool?
5. How often should we update nonprofit and hospital org charts?
Start using Cloudairy to design diagrams, documents, and workflows instantly. Harness AI to brainstorm, plan, and build—all in one platform.