IT Organizational Chart: Roles & Structure Explained
Get your team started in minutes
Sign up with your work email for seamless collaboration.
An IT organizational chart is of utmost importance as technology has become the backbone of all processes, products, and customer interactions. When roles and reporting lines are not clearly designated, this results in the slowing down of projects, increase in the risk of security issues and the formation of knowledge silos. The chart clarifies who is in charge, defines the cooperation among engineering, infrastructure, and support and speeds up the decision-making process. It also assists in the justification of the establishment of the necessary number of employees, the ranking of the roadmaps by priority, and the alignment of the budgets with the overall strategy. Discover the IT Organizational Chart Template that can be edited along with the wider context in the Industry Pillar for a robust start.
An IT organizational chart visual representation that reveals the combination of tech teams such as—that are composed of leadership, managers, specialists, and cross-functional partners. It shows the division of responsibilities for product engineering, data, cloud, cybersecurity, quality, and IT service delivery. Each team has its own roles and responsibilities, and the structure distributes business ambiguity, accelerates escalations, and supports the communication of who is responsible for each area like uptime, reliability, and innovation. It also facilitates holding audits and vendor oversight. You can compare approaches with the Company Organizational Chart Template and create your layout inside the Industry Org Chart Maker.
.webp)
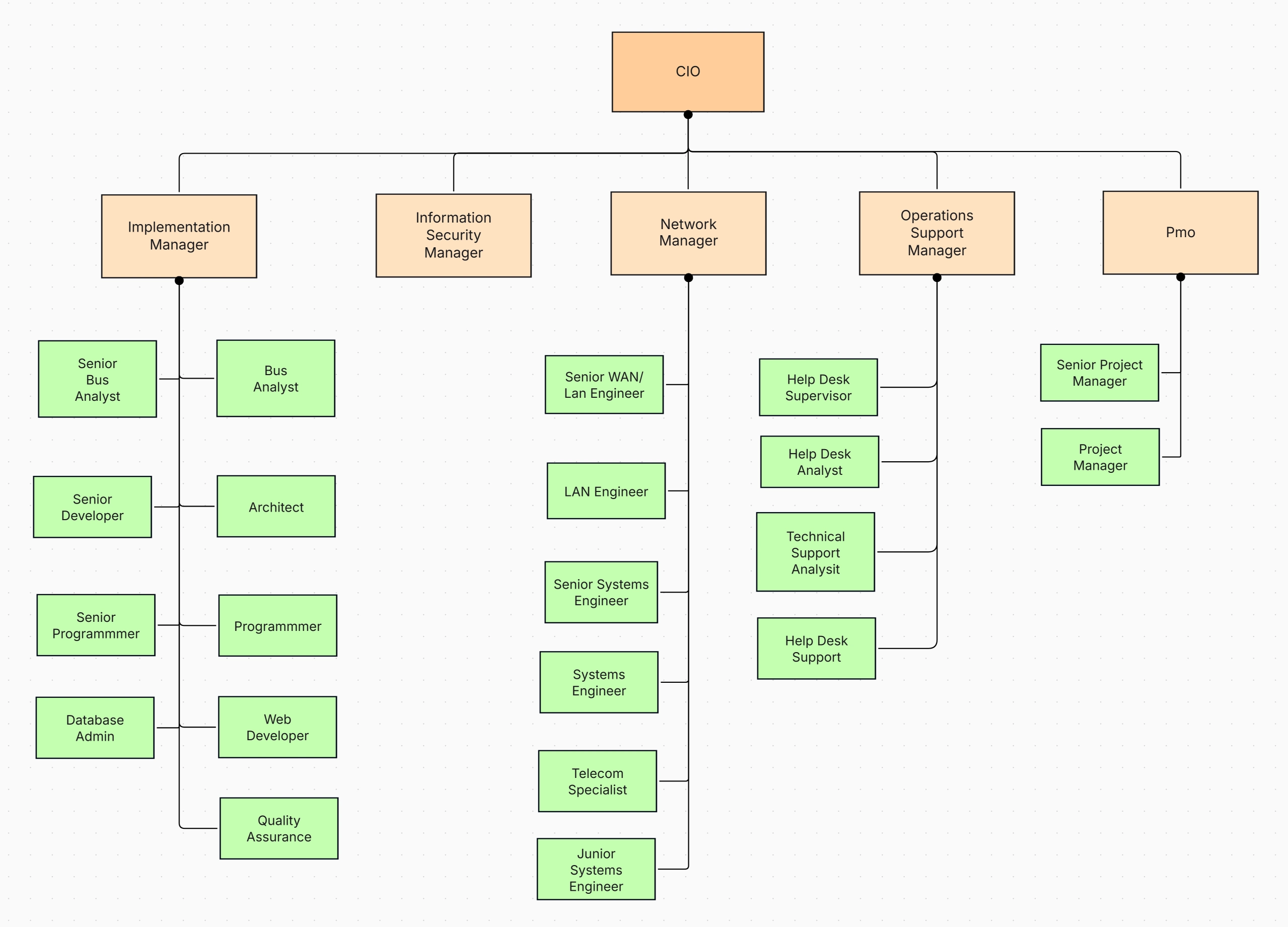
See below for the core elements every IT organizational chart should include.
A robust IT organizational structure blends strategic leadership with operational depth. Distinct role definitions prevent decision bottlenecks and enable distributed execution. Visible ownership of platforms, data, and security reduces downtime and strengthens compliance. This clarity is vital when you scale hybrid work, SaaS portfolios, and product teams. Use the IT Organizational Chart Template alongside the Project Organizational Chart Template to coordinate delivery and governance effectively.
See below for the pivotal roles to feature in your IT organizational chart.
Your IT org structure should mirror business strategy, complexity, and risk tolerance. Some teams centralize to standardize platforms; others embed technologists into business units for speed. Many adopt a hybrid to combine consistency with agility. Explore model-specific templates in the IT Organizational Chart Template and trend insights in the Industry Report.
See below for three widely used IT organizational chart models.
A centralized IT organizational structure consolidates technology under a single CIO with shared services—architecture, platforms, and security. This improves governance, reduces tool sprawl, and enables economies of scale. It works well where risk is high and compliance is strict. Visual standards and reusable platforms accelerate delivery. Compare with enterprise patterns in the Corporate Template.
A decentralized IT organizational chart embeds technologists in each business unit. Teams move quickly, tailor solutions, and iterate with domain experts. This model thrives in diverse product portfolios or regional markets. Shared guardrails still matter identity, logging, data, and security patterns must remain consistent. See cross-industry examples in the Pillar Page.
A matrix IT organizational structure combines centralized platform ownership with embedded product teams. Staff report to a functional leader (skills) and a product/program leader (outcomes). It suits organizations scaling product models while protecting shared services. Get a blueprint in the Matrix Template and coordinate delivery via the Project Template.
Designing an IT organizational chart starts with strategy: outcomes, risk posture, and scale. Then map responsibilities, owners, and interfaces with Finance, HR, and Legal. Your chart should show lines for decision rights, not just boxes. Use the Industry Org Chart Maker and detailed IT Template to accelerate setup and collaboration.
Here are the steps to create your IT organizational chart.
An IT organizational chart should make risk ownership unmistakable: who approves access, monitors threats, patches systems, and signs off on change windows. Clear lines reduce audit friction and shorten incident cycles. The chart must reflect policies for identity, encryption, backup, data retention, and vendor oversight. For cross-industry expectations, reference the Report: Industry Organizational Chart Trends and adapt your model accordingly.

See below for governance best practices to embed in your structure.
An IT org structure improves only when measured. Leaders need KPIs that show flow efficiency, service health, and security posture. Your chart should align to these metrics so accountability is visible. Tie incentives to reliability and value, not just output. Explore performance alignment in the Guide: Industry Organizational Charts and evolve with insights from the Ebook.
See below for metrics to operationalize in your IT organizational chart.
A well-designed IT organizational chart is your operating system for delivery, reliability, and security. By clarifying ownership and cadences, you accelerate outcomes and reduce risk—without sacrificing innovation. Start with a model that matches your strategy, then iterate using metrics and governance. Build collaboratively inside Cloudairy to keep structures living and accurate.
Create yours now with the Industry Org Chart Maker and customize the IT Organizational Chart Template for immediate clarity.

1. What is an IT organizational chart and why is it important?
2. Which IT organizational structure should we choose?
3. What roles must appear in an IT org chart?
4. How do we keep our IT org chart up to date?
5. Can this help with security and compliance?
Start using Cloudairy to design diagrams, documents, and workflows instantly. Harness AI to brainstorm, plan, and build—all in one platform.