Get your team started in minutes

Sign up with your work email for seamless collaboration.

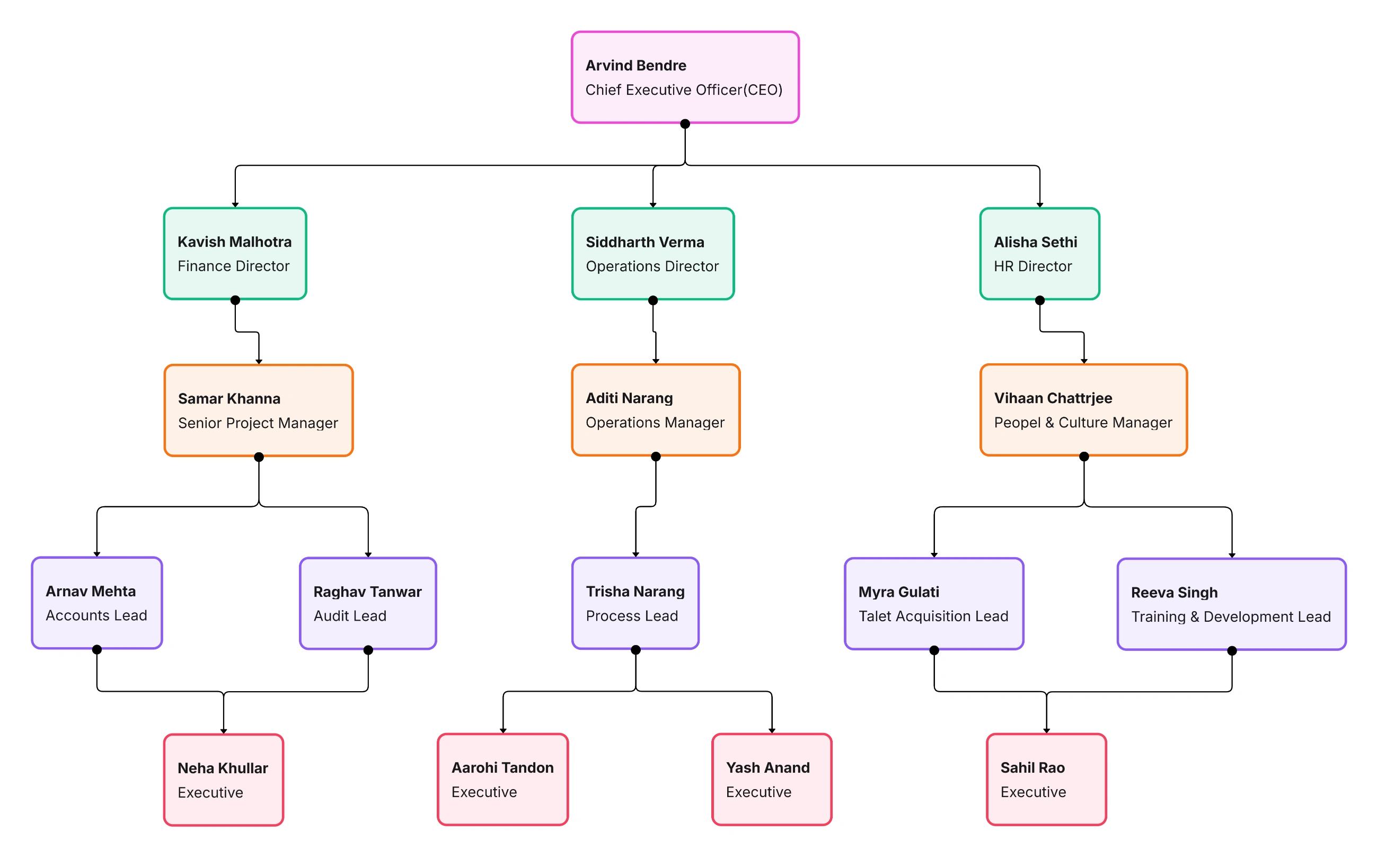
Advantages and Disadvantages of Organizational Charts image
Org Chart

Advantages and Disadvantages of Organizational Charts

Advantages and Disadvantages of Organizational Charts image
Author
Cloudairy
By Cloudairy Team
February 27, 2026
9 min read
February 27, 2026
9 min read
Facebook
Twitter
LinkedIn

Advantages and Disadvantages of Organizational Charts – Explained

Organizational charts are very important for bringing about, communicating, and aligning through teams. They, however, have their limitations as any management tool do. Getting to know the two sides assists almost everyone in the organization to take the right decisions regarding the structure, leaders, HR teams, and consultants. In this article, we analyze the advantages and disadvantages of org charts, giving practical tips for creating efficient reporting models and facilitating cooperation between. Making the right choice of design for the organization is the result of being aware of the pros and cons of if your company is expanding or undergoing any changes.

Advantages of Organizational Charts

The organizational charts offer the organization a lot of benefits that improve internal clarity, transparency, and communication. They depict the relationships of reporting, decision-making hierarchies, and department structures visually, which helps the employees to understand the company's dynamics easily. When done right, charts can ease the onboarding process, speed up the decision-making process, and also reduce the ambiguity about roles or responsibilities. Check out the Advantages of Organizational Chart Template for a more in-depth analysis of the positive impacts.

Blog Image

Advantages of Organizational Chart

An organizational chart improves clarity, communication, and role understanding by clearly showing structure and reporting lines. Cloudairy provides simple, editable templates for easy creation.

Clarifies Reporting Lines and Authority

Hierarchical structures resolve misunderstandings by revealing employee relationships and the chain of command among the leaders of various departments, as well as the arrangement of the teams. The clarity that comes with showing the reporting relationships melts away the uncertainties and congeals the team cooperation. It also assists the human resources department in recruiting and reorganizing operations. The visual representation of the reporting lines is crucial for the integration of new staff. For basic chart layouts, check the Organizational Chart Template.

Improves Communication and Collaboration

Hierarchical structures resolve misunderstandings by revealing employee relationships and the chain of command among the leaders of various departments, as well as the arrangement of the teams. The clarity that comes with showing the reporting relationships melts away the uncertainties and congeals the team cooperation. It also assists the human resources department in recruiting and reorganizing operations. The visual representation of the reporting lines is crucial for the integration of new staff. For basic chart layouts, check the Organizational Chart Template.

Supports Workforce Planning and Leadership Decisions

The teams of leaders take advantage of organizational charts to evaluate the number of persons in the team, the distribution of roles, and the capacity of the departments. Charts are beneficial in pinpointing shortages, overworked functions, or the need for new hires. This leads to better talent planning and resource allocation. Moreover, they play a significant role in performance management and succession planning. For more strategic planning resources, see the Purpose of Organizational Chart Template.

Strengthens Onboarding and Training

New recruits find charts very useful in grasping the company's organizational structure, the hierarchy of the management, and the channels of communication. This speeds up the orientation process and boost the new worker's self-esteem while being onboarded. Sometimes, training departments include charts in the orientation papers. If you want more onboarding-friendly choices, check out the Small Business Organizational Chart Template.

Disadvantages of Organizational Charts

Organizational charts are beneficial but they also come with certain limitations. Stiff diagrams could reduce the complexity of actual processes to the point of being just a single line, conceal alternative communication ways, and very soon, become irrelevant. Acknowledging these shortcomings helps organizations to create adaptable and realistic forms. Charts must be treated as indicators rather than precise depictions of the entire workflow. For an in-depth analysis of difficulties, refer to the Disadvantages of Organizational Chart Template.

Blog Image

Organizational Chart Template

An organizational chart template provides a ready-made layout to show team structure and roles. It helps create clear, professional charts quickly and easily.

Can Become Outdated Quickly

Consistent updates to organizational charts are a must; otherwise, they will provide false information regarding reporting relationships and duties. Rapidly evolving roles in fast-growing companies often make it difficult to keep charts updated. Confusion is caused by old charts, and documentation is losing trust because of them. Regular updates are a must for ensuring accuracy. Org Chart Maker Tool is a good option for easy updating.

Oversimplifies Real Responsibilities

The majority of the workforce operates in a cross-functional manner and diagrams seldom represent informal flows of work or shared responsibilities that are collaborative. Such simplification may lead to unreasonable assumptions regarding task ownership. It could also obscure the relationship between teams who rely on each other. It is imperative for managers to make sure that the diagrams are in line with the real workflow patterns. Check the Structure vs Chart Blog for more clarity in discussions.

May Reinforce Rigid Hierarchy

Charts for organizations might unintentionally lead to a thinking pattern that is top-down or limit creativity when workers think they are restricted by strict reporting lines. The rigidity that has been developed may push the departments not to co-operate. To avoid that companies must use visual tools that are accompanied with practices of the organizational culture that foster airing of views. For balanced perspectives, see the Advantages and Disadvantages Overview

Does Not Show Workflow or Processes

Hierarchical representation is what the charts convey and nothing more. Project ownership, inter-team work, and operational processes are not depicted. By doing so, they lose their usability for operational planning completely. Business should adopt a combination of charts, workflow diagrams, and process maps. The Purpose Template will help in understanding the workflow better.

When to Use Organizational Charts Effectively

Clarity, onboarding, communication and structural planning are conditions that most extensively find charts useful as their support. Charts should not be seen as operational maps but rather as visual guides that assist the current processes. In addition, companies are advised to check their charts every three months for correctness. For additional templates, take a look at the Advantages Template.

Conclusion

The communication and clear-cutness are still the main purposes of organizational charts, however, it is comprehension of the limitations that makes teams utilize them right. Organizations by weighing the pros against the cons can evolve charts which will be of help in teamwork, newcomer integration, scheduling and management. Along with the strategic structure design, charts transform into powerful means for unity and making decisions.

FAQs

1. What is the biggest advantage of using organizational charts?

The biggest advantage is clarity in reporting and hierarchy. For examples, see the Organizational Chart Template.

2. Why do organizational charts become outdated?

Because roles evolve faster than charts are updated. To manage updates, use the Org Chart Maker Tool.

3. Do organizational charts show workflow?

No, they only show hierarchy. For workflow clarity, explore the Purpose Template.

4. Are organizational charts necessary for small businesses?

Yes — they improve communication and role clarity. For small business examples, see the Small Business Org Chart Template.

5. Should companies use charts during restructuring?

Yes. They help visualize changes and communicate updates. For insights, visit the Advantages and Disadvantages Blog.

Ready to create smarter with AI?

Start using Cloudairy to design diagrams, documents, and workflows instantly. Harness AI to brainstorm, plan, and build—all in one platform.

Recommended for you
Facebook
Twitter
LinkedIn