Get your team started in minutes
Sign up with your work email for seamless collaboration.
An organizational chart is not just a simple diagram; it is a visual representation of the entire operation of your company. The most effective organizational charts reveal at once the roles, duties, and areas of cooperation. A well-designed chart can be a great help for anyone from a small startup team to a manager of an international corporation to create a structure that meets their particular aims.
The following article discusses the ten most successful organizational chart examples from different sectors and business models. Every example gives a particular way to visualize the hierarchy, the teamwork, and the communication.
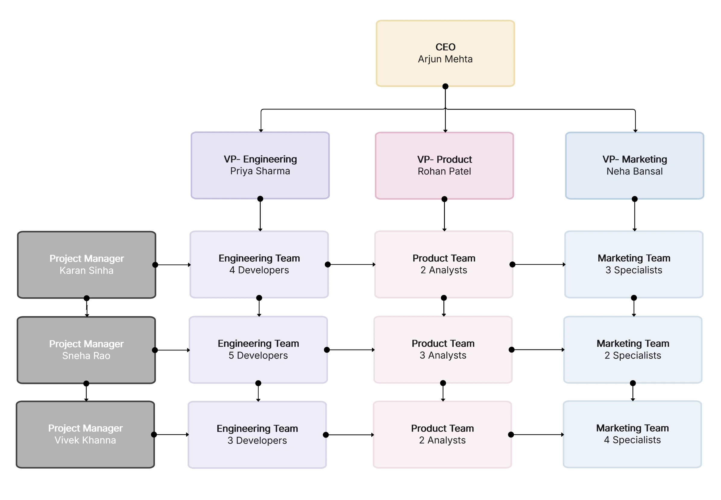
The hierarchical chart is the standard format that most individuals imagine when the term "org chart" is mentioned. It's a structure from top to bottom which has the executives at the top, then the department heads below them, and finally the employees at further levels.
Most suitable for: Corporations, government agencies and schools where every body and every line of reporting need to be very clear.
This arrangement is an effective means of keeping things in order and holding people responsible. But if there are too many management layers, it might also cause the opposite of flexibility.
Advice: Employ Cloudairy's Organizational Chart Examples Template to depict your hierarchy neatly and manage the number of layers as per your organization's growth.

Flat structures dismantle nearly all the middle management layers which leads to quicker communication and decision-making. Every employee has no intermediary and speaks directly with top management or is part of a self-managed team.
Most suitable for: New companies, artists, and technical groups that appreciate speed, freedom, and teamwork.
Flat organizational charts give power to individuals, however, they are most effective in small to medium-sized teams where communication has no barriers.
For instance: A startup with 20 staff might have just one level beneath the CEO — illustrating that team leaders are equally aligned.
Flat Organizational Structure Template

A matrix chart combines both functional and project-based structures. Employees report to two managers: one for their department (e.g., marketing) and another for their project (e.g., a product launch).
Best for: Organizations with multiple ongoing projects, such as design firms, software developers, or R&D departments.
This model improves resource allocation but requires clear communication channels.
Pro Tip: You can experiment with matrix layouts using Cloudairy’s Modern Organizational Chart Template from the Cluster 2 collection — it supports color-coded relationships and dual reporting lines.
Matrix Organizational Structure Template

Divisional Organizational Chart are characterized by each division functioning as a semiautonomous unit having its own top management, departments, and objectives.
Best suitable for: Big enterprises, international companies, or firms that have a wide range of products or services.
For example, a producer of goods might have different divisions for electronics, cars, and home appliances. Every division employs its own sales, finance, and production persons.
This arrangement makes management easier but if not closely watched it can also result in duplication of resources.
Divisional Organizational Structure Template

A functional chart arranges the employees according to their specialization marketing, engineering, operations, and human resources (HR). Every division reports to a management or vice-president level position that is responsible for that particular function.
Best suited for: Organizations with the size of medium ones that depend on the specialization and the presence of distinct departments.
It is a method that delivers good results for firms that consider collaboration within departments as more important than between them.
Design Advice: In Cloudairy’s Org Chart Design Template, each department can be assigned a color which will make their grouping through visuals easy.
Functional Organizational Structure Template

A team-based structure prioritizes communication and cooperation over the traditional organizational hierarchy. Teams are visualized as separate but connected groups that contribute to project implementation simultaneously.
Best for: Firms following Agile practice for product development, marketing campaign organizing, or design teams functioning cross-departmentally.
This setup is often used in contemporary businesses that characterize their operations with cooperation and fast-turnaround cycles.
Example: A product team made up of a designer, developer, and marketer is seen as a linked entity in the organization's network that is larger than their unit.
Team-Based Organizational Structure Template

The network model visualizes distributed teams and partnerships. It’s especially relevant for remote-first or hybrid organizations where team members are spread across regions or even companies.
Best for: Remote teams, agencies with external contractors, or businesses that collaborate with multiple vendors.
Use Case: A software company with in-house developers and remote QA testers can show both connected through shared workflows.
A product-based structure groups employees around individual products or product lines. Each product team operates like a mini-organization with its own leadership and resources.
Best for: Tech companies, manufacturing firms, or service providers managing multiple offerings.
Example: A SaaS company could organize around “CRM Platform,” “Analytics Suite,” and “Mobile App,” each with its own product manager and developers.
This structure promotes focus and accountability within product teams.
Regional charts show how a company operates across geographies. Each region has its own management and functions that report back to corporate headquarters.
Best for: Global enterprises, franchises, and NGOs managing operations across cities or countries.
Example: A multinational retail company may have North America, Europe, and Asia divisions, each led by a regional director.
This layout ensures cultural alignment and local decision-making power.
A hybrid chart combines elements of several structures — for example, using a hierarchical structure for leadership and a matrix layout for cross-functional teams.
Best for: Large, dynamic organizations that need both stability and agility.
It’s the most flexible structure and can be easily adapted using digital tools.
Example: Cloudairy’s advanced org chart templates allow hybrid views where departments, teams, and project lines coexist visually.
Hybrid Cloud Architecture Template

The best org chart depends on your company’s size, industry, and goals. Startups may thrive with flat or team-based models, while enterprises often rely on hierarchical or divisional structures for control and scale.
When evaluating examples, ask:
With Cloudairy, you can start from any structure and modify it instantly using drag-and-drop tools.
Organizational charts shape how your company communicates. The examples above show that there’s no single “best” format, only what fits your workflow. By understanding these different models, you can design an org chart that enhances collaboration and efficiency.
Ready to build yours? Start with Cloudairy’s Organizational Chart Examples Template and customize it for your team in minutes. For more guidance, explore our Organizational Chart Examples & Design pillar page and Modern Org Chart Templates from Cluster 2 to refine your structure visually.
Start designing your org chart today — Try Cloudairy Free.
Start using Cloudairy to design diagrams, documents, and workflows instantly. Harness AI to brainstorm, plan, and build—all in one platform.