Get your team started in minutes

Sign up with your work email for seamless collaboration.

graphic organizer
Org Chart

Graphic Organizers: Meaning, Types, and Practical Uses with Cloudairy

graphic organizer
Author
Cloudairy
By Cloudairy Team
February 24, 2026
11 min read
February 24, 2026
11 min read
Facebook
Twitter
LinkedIn

In school and work, sorting info clearly helps you understand, plan, and make choices. Info can get really complicated. Just reading text isn't always enough. Graphic organizers fix that. They use pictures to show ideas, data, and connections in a simple way.

This article explains what graphic organizers are. It covers the main types. It shows how they help in class, business plans, and brainstorming. Plus, it tells how Cloudairy lets you make them online fast.

What Is a Graphic Organizer?

A graphic organizer is a picture tool. It helps sort info, ideas, or concepts neatly. It uses shapes, lines, symbols, and words to show how things connect. You don't read long blocks of text. You see it all visually. That makes it easier to get and remember.

People use them a lot. They make tough topics simple. They add clarity and help you think logically. They work for kids of all ages, pros on projects, and teams with ideas.

Why Are Graphic Organizers Important?

Graphic organizers boost understanding and talking things out. They turn info into pictures. This helps you spot patterns, links, and what's most important.

Key reasons they matter:

  • They cut brain overload by splitting info into small pieces
  • They help you remember better with visuals
  • They build critical thinking and analysis
  • They make teamwork and chats smoother

These perks make them great for school, business, and creative stuff.

Common Types of Graphic Organizers

Lots of types exist. Each fits a certain job. Here are the top ones.

Venn Diagrams

Venn diagrams compare and contrast two or more ideas or things. They use overlapping circles to show what's the same and what's different.

They're super for analyzing, checking, and deciding. You see shared parts and differences clearly. Comparisons get better and more organized with a Venn diagram.

Blog Image

Venn Diagram Template

A Venn diagram uses overlapping circles to show relationships, similarities, and differences between items or ideas.

Flowcharts

Flowcharts show steps in a process or workflow. They use boxes for actions, diamonds for decisions, and arrows for the flow.

People use them to explain steps, build systems, and fix issues. They show how something works from start to end. You spot ways to improve easily.

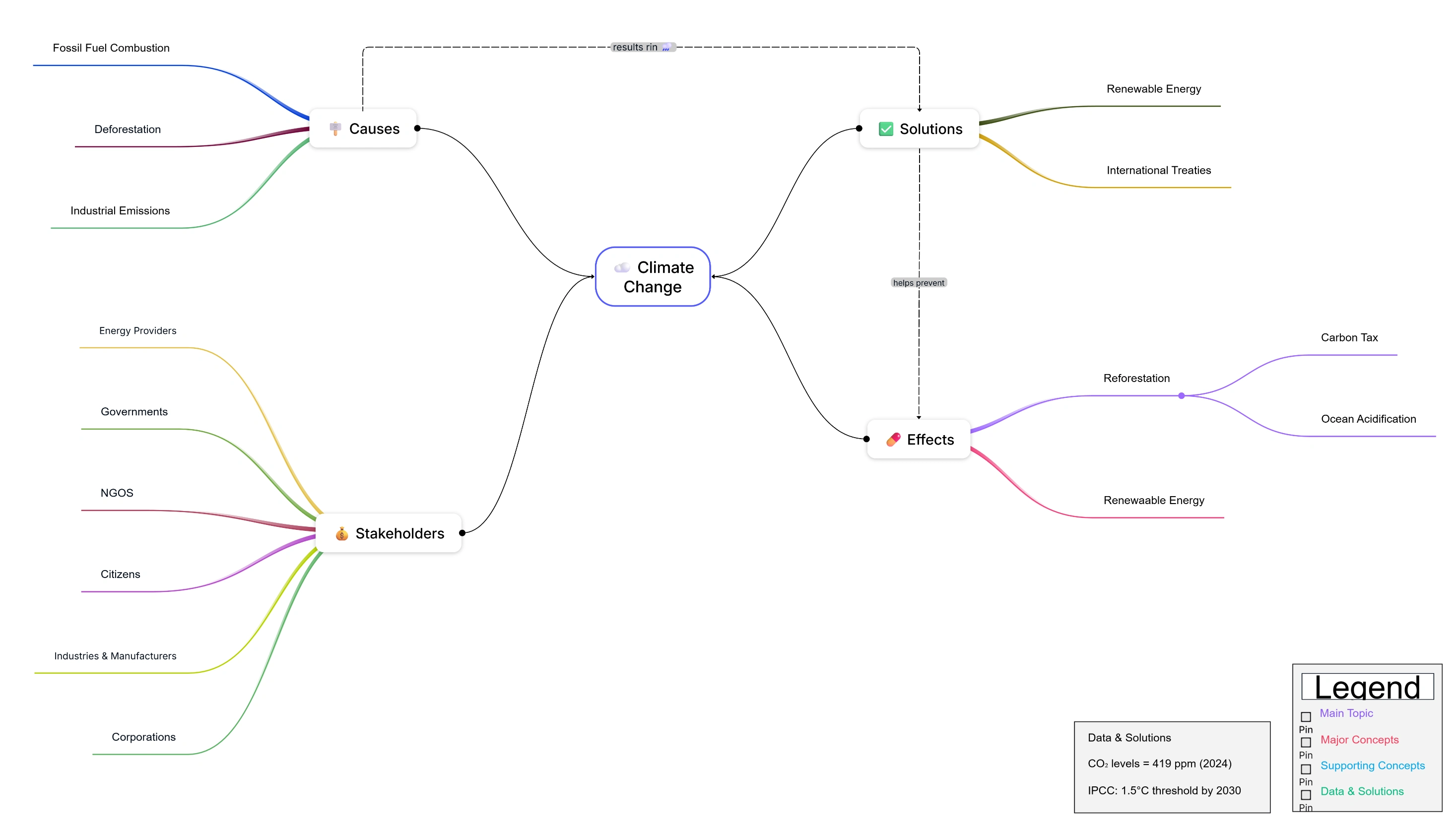
Mind Maps

Mind maps put a main idea in the center. Related ideas branch out. This matches how we think. It sparks creativity but stays structured.

Use them for brainstorming, project plans, outlines, and tough study topics. Ideas grow free but stay linked to the center.

Charts and Tables

Charts and tables show data clearly. Think bar charts, pie charts, line graphs, or tables.

They're perfect for summing up data, spotting trends, and making choices based on facts. Common in reports, talks, and business checks.

Use of Graphic Organizers in Education

In class, they're key learning tools. Teachers use them to explain ideas, plan lessons, and get students involved. Kids use them for notes, understanding books, essay plans, and test prep.

They help picture how ideas connect. They improve their grasp and thinking skills. They fit different learning styles, making school more fun and open to all.

Use of Graphic Organizers in Business Planning

In business, they help with big plans, process maps, and teamwork. Flowcharts map workflows. Charts check performance. Mind maps grow ideas and strategies.

Pictures give everyone the same view of goals, tasks, and priorities. This cuts mix-ups and leads to better decisions using a clear Concept Map.

Blog Image

Concept Map Template

A concept map template helps organize and connect ideas visually for better understanding and learning. Cloudairy offers easy-to-edit templates for quick customization.

Use of Graphic Organizers in Brainstorming

They're awesome for brainstorming and new ideas. They grab thoughts fast and sort them.

Mind maps let you explore freely. Flowcharts check outcomes. Venn diagrams refine by spotting overlaps and differences.

They turn messy thoughts into clear plans you can act on.

Creating Graphic Organizers Online with Cloudairy

Cloudairy makes it simple to build pro graphic organizers online. No tough design needed. Use ready templates, drag-and-drop, and team features. Create, edit, and share in minutes.

It handles types like:

Students, teachers, business folks, or team leaders—all can visualize ideas clearly and work better.

Benefits of Using Cloudairy for Graphic Organizers

Cloudairy's perks include:

  • Easy online editor
  • Templates you can tweak for any need
  • Real-time team editing and sharing
  • Clean, pro visuals
  • Fits school, business, and creative work

These make it a solid choice for top-quality organizers.

Conclusion

Graphic organizers sort info, boost understanding, and improve communication. Types like Venn diagrams, flowcharts, mind maps, and charts help with learning, planning, and brainstorming everywhere.

Cloudairy makes them quick, easy, and team-friendly. Picture your ideas right, and you think clearer, plan smarter, and share confidently.

FAQs

1. What is a graphic organizer?

A graphic organizer is a visual tool that structures information to improve clarity and understanding.

2. What are common types of graphic organizers?

Common types include Venn diagrams, flowcharts, mind maps, and charts.

3. Where are graphic organizers used?

They are used in education, business planning, and brainstorming activities.

4. How do graphic organizers help learning?

They simplify complex ideas and support better comprehension and memory.

5. Can graphic organizers be created online?

Yes, they can be created online using digital diagramming tools.

6. Does Cloudairy support graphic organizers?

Yes, Cloudairy provides templates and tools to create graphic organizers easily.

Ready to create smarter with AI?

Start using Cloudairy to design diagrams, documents, and workflows instantly. Harness AI to brainstorm, plan, and build—all in one platform.

Recommended for you
Facebook
Twitter
LinkedIn