Get your team started in minutes

Sign up with your work email for seamless collaboration.

What Is a Concept Map?

What Is a Concept Map: Definition, Types, and Guide

What Is a Concept Map?
Author
Cloudairy
By Cloudairy Team
March 24, 2026
5 min read
March 24, 2026
5 min read
Facebook
Twitter
LinkedIn

A concept map is a super helpful picture tool. It shows what we know. It makes hard topics easy. It links ideas in a neat way. As info gets big and connected, folks in school, study, work, health care, and plans use it to get ideas straight. A concept map splits big topics into small parts that mean something. It builds a picture web of what we know. Are you a kid learning a lesson? A teacher making class plans? A work person drawing up ideas? Or a thinker spotting patterns? Concept maps make it all simple.

Concept mapping got way better with computer tools and smart AI help. Now you can make a concept map quick, smart, and pretty. With ready templates, web tools, and AI makers for concept maps, anyone can draw clear pictures that share thoughts fast. In this guide, we look at what concept maps are, the kinds they come in, main parts, steps to make one, and how new tools like AI concept map makers, AI map makers, and concept map AI tools change how we see and share knowledge.

What Is a Concept Map?

A concept map is a neat picture diagram. It shows how ideas link up. It has dots for ideas and lines or arrows that tell how they connect. When folks ask what a concept map is, here's the easy answer: it puts knowledge in a picture to show links, levels, and patterns in any topic.

The job of a concept map is to make tough info simple and clear. People use it in class, work plans, study, doctor work, selling stuff, building things, and more. Think of a picture where the big idea like "Marketing Plan" joins to parts like who to talk to, what to make, money needs, and check results. These split into smaller bits to show the whole story.

Unlike straight-line notes, a concept map shows twisty links. That makes it great for new ideas, big plans, and fixing problems. It helps you remember better too, since our brains love pictures and links more than just words.

New computer tools like concept map makers, creators, and smart AI generators make it even easier. No matter if you learn, teach, check facts, or explain, a concept map is one of the top picture ways to get ideas across.

Why Use Concept Maps?

Concept maps bring clear thinking, good order, and real know-how about info. In school, they help kids learn quick and hold on tight because concept mapping turns long word blocks into picture webs. At work spots, concept maps back up plans, idea building, worker training, know-how sharing, and fresh thoughts.

One top win of concept maps is showing tough links in a brain-easy picture way. Say you got a big job with lots of tasks, people in charge, and must-do orders a concept map straightens the mess so teams spot the full view. This speeds up pick-your-path choices and cuts mix-ups.

Concept maps work great as talk tools too. Skip long papers to spell out hard stuff one concept map picture shares the whole idea in minutes. That's why groups use them for new worker starts, ad runs, stuff sorting, fact digs, and plan draws.

In online spots, free concept map makers, no-cost creators, or smart AI map builders open it up for all no art skills needed. They hand over set templates and AI smarts that auto-make neat maps. For self-study or big work plans, concept maps boost clear sight and fast get-it.

Types of Concept Maps

Concept maps come in many shapes. Each one shows info in its own way, based on what you need it for. Knowing the types helps pick the best for study, plans, teach, digs, or fix probs. Here are top kinds, each with its own job in picture mapping.

1. Spider Concept Maps

Spider concept maps put the main idea smack in the middle. Related bits spread out like spider legs. This kind shines for brain pops, sorting big topics, and poke at top ideas. Like for a sell plan, stick "Marketing" in core and link arms to social spots, stuff to share, search tricks, paid shouts, and check numbers.

Spider maps show ties in a plain, bendy setup. Perfect for start of plans when you just spark thoughts, not rank or line them up. Kids use spider concept maps to grind lessons, split book parts, or gear essays.

This mapping way fits create jobs where wild think rules. All hooks right to heart, so grow thoughts free, no walls. Makes spider maps ace kick-off before tweak to tight maps.

Blog Image

Spider Concept Maps

Spider concept maps place the main idea at the center with related topics branching out. They help organize thoughts, explore connections, and simplify complex concepts.

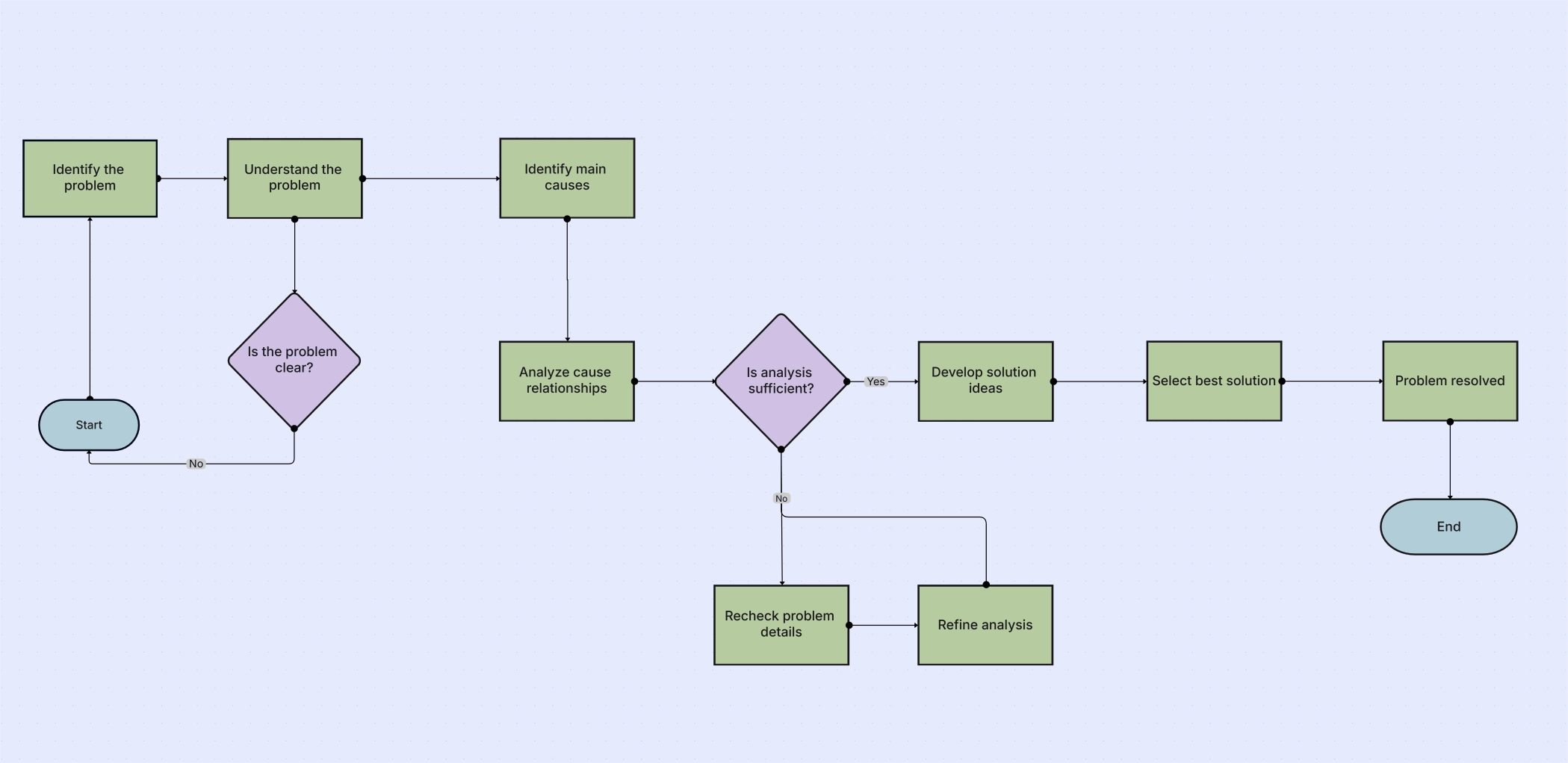
2. Flowchart Concept Maps

Flowchart concept maps mix flowchart setup with concept map goals. They show steps, orders, or time lines with pointy arrows. In this map, ideas flow from one part to next, painting a work path or choice road.

Folks use flowchart concept maps a lot in job leading, user path draws, buyer trip plans, and biz step checks. Picture a hire flow: job post → apps come in → pick who fits → chat time → pick one → welcome aboard. Each bit turns into an idea linked by arrows.

This kind of concept map picture fits best for show cause-effect ties, how setups run, or step lists. They bring clear sight and cut fog, top pick for note work flows.

Online tools and smart AI concept map makers make these flow maps simple to build. They auto-join ideas and spit out neat setups fast. For any step-by-step picture need, this type rocks.

Blog Image

Flowchart Concept Maps

Flowchart concept maps show ideas or steps in a clear sequence using boxes and arrows. They help explain processes, decisions, and workflows easily.

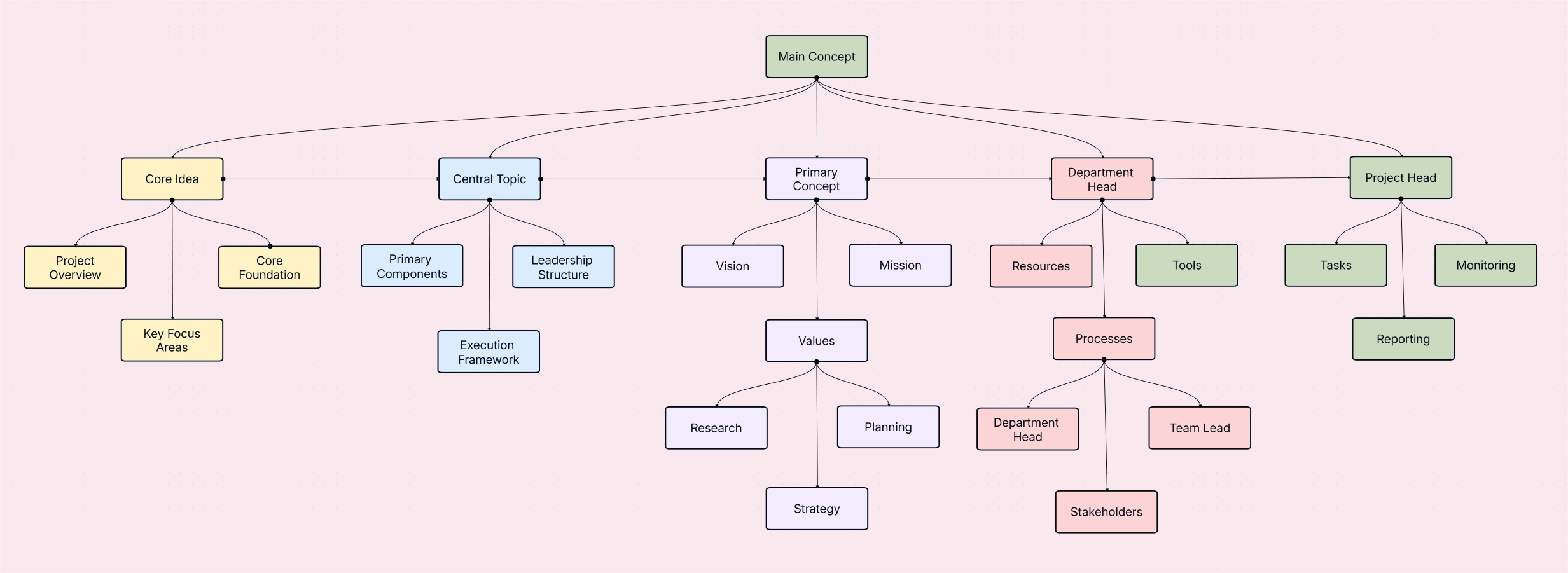
3. Hierarchy Concept Maps

Hierarchy concept maps show ideas in steps from big to small. The main idea sits up top. Branches drop down into groups and mini-groups.

This setup fits great for group setups, sort systems, name lists, school stuff, and idea frames. Like "Marketing" splits to "Research," "Content," "Branding," and "Analytics." Each one breaks into tinier bits.

Folks use hierarchy maps lots in school to spell out stacked info. Biz teams grab them for plan charts, choice trees, worker ranks, and task splits.

These maps stay super neat. Perfect to show teams or clients. They make clear how big topics link to small parts. Spot roles, steps, or bins quick.

Blog Image

Hierarchy Concept Maps

Hierarchy concept maps arrange ideas from main to subtopics in levels. They help show structure, relationships, and clear organization of information.

4. Solar System Concept Map

System concept maps show how parts of a setup talk and work together. They paint inputs, outputs, steps, back-and-forth loops, and ties in tough setups.

These maps get big use in science, build work, tech setups, health care, and biz runs. Picture a hospital system map: it links sick folks, rooms, work flows, worker jobs, info moves, and pick paths.

System maps pack lots of tie kinds like straight, side, if-then, and circle links. Perfect for spot probs, fix work paths, and make runs better.

Smart AI concept map tools make tough system maps simple. AI spots how bits join and pumps out ready looks fast.

Blog Image

Solar System Concept Map

A solar system concept map visually shows the Sun, planets, and their relationships. It helps learners understand structure, order, and key features easily.

5. Multidimensional Concept Map

A multidimensional concept map goes past flat, two-way setups. It skips plain branches. This map packs layers of ties like groups, sub-groups, links, time lines, and steps all in one picture.

This kind fits best for stuff needing many views, like dig projects, make-new-product work, setup draws, or data checks. Picture a buyer ways map that shows habits over time, people types, and pick steps all at once.

These maps dig deep sights and spot hid links that straight pics miss. They boss tough info, so thinkers and checkers love them.

Smart AI tools like concept map generator AI or AI concept map makers ease the build. No hand work needed they spot ties and roll out full maps quick.

Blog Image

Multidimensional Concept Map

A multidimensional concept map shows ideas across multiple levels and connections. It helps explain complex topics, relationships, and deeper understanding.

Key Elements of a Concept Mapping

Concept mapping uses main parts that team up to share info clear. These bits keep the picture neat, pretty to eye, and easy get. Below sit must-have pieces for any map maker, drawer, or school kid with a tool or ready shape.

  1. Central Concept
    The central concept holds the big topic or top idea. The whole map grows from it, like roots for all other linked thoughts.
  2. Subconcepts
    Subconcepts are help ideas that branch off the main one. They chop tough info into bite-size linked chunks.
  3. Connecting Lines
    Connecting lines tie ideas visual. They show how bits fit and guide the eye through info flow.
  4. Arrows
    Arrows point way or order. They spell if ties go up-down, cause-effect, or step-next.
  5. Linking Words
    Linking words name the tie type between two ideas. They turn plain lines into full sense words.
  6. Hierarchy Levels
    Hierarchy levels sort from wide to narrow. They build a neat stack that matches info depth.
  7. Cross-Links
    Cross-links join far branches. They light up deep ties and show how spots chat across.
  8. Examples
    Examples give real taste to ideas. They make fuzzy big thoughts clear with true bits.
  9. Clusters
    Clusters bunch like ideas in neat zones. Easy spot patterns, themes, or bins in the map.
  10. Visual Formatting
    Visual formatting uses colors, shapes, sizes, space. Boosts read-easy and marks what matters most.

How to Make a Concept Map Online?

Making a concept map online beats old ways with web tools, ready shapes, and smart AI boosts. Pick a no-cost map maker or AI one—the steps stay plain. Here's a neat step list to whip one up easy.

  1. Identify the main concept: Pick the heart topic to dig. Give your map a sharp base to grow on.
  2. Brainstorm related concepts: Jot help thoughts, key words, sub-bits that hook to the core. Grab all info sides.
  3. Organize ideas into groups: Sort like or tied thoughts into smart piles. Build shape and show real links.
  4. Place concepts in the map: Drop main one first, fan subs around. Make info flow eye-simple.
  5. Connect concepts with arrows and linking words: Add pointy lines and say-it words. Spell clear how each bit fits others.
  6. Adjust layout and style: Fix space, hues, styles. Boost read power and nail your message sharp.

What Is a Concept Map Maker?

A concept map maker is a web tool built to let folks whip up picture diagrams fast. These show how ideas link up. Use it for school study, work plans, big think checks, or fact hunts a map maker makes the whole job simple.

It packs drag-drop easy moves, ready map shapes, auto-link bits, and tweak choices. New online helpers add concept map maker AI, smart concept map AI, and auto-build features. Just type a topic or drop notes, and it spits out maps quick. These cut busy work and speed things up.

Some come free as concept map maker free or no-cost versions with base tricks. Others bring top AI like frame maker AI or AI concept map generator power. Map makers help kids see lessons clear, work pros share thoughts neat, and diggers probe ties deep.

Popular Tool for Creating Concept Maps

Cloudairy stands as a strong online spot built for easy, spot-on concept map making. It packs AI help tricks, drag-drop tools, and tweak-ready templates to craft pro diagrams fast. Works great for plan charts, school digs, or biz frames—Cloudairy smooths every mapping step.

Cloudairy brings top gear like AI concept map maker, concept map AI generator, and AI map generator. These auto-spit neat diagrams from plain words. Perfect for folks chasing speed, true hits, and sharp picture setups. Plus, it backs live team work so groups tweak the same map at once.

With tons of template stacks and a crisp screen, Cloudairy turns mapping quick and fun for newbies and pros both.

Create Your Concept Map With Editable Templates

Editable concept map templates let folks jump in fast. No need to build from zero. They give shape, clear looks, and same-style flow. Makes mapping smooth for biz, health, sell plans, school, and digs.

  1. Business and Strategic Planning Using Concept Map Templates:
    Biz folks grab these to chart paths, set group goals, and line up teams. A biz template shows aims, foe checks, key moves, and top spots.
  2. Healthcare and Patient Care Management Using Concept Map Templates:
    In health work, maps help docs and nurses see sick states, signs, picks, or care roads. Health examples back smart picks and fix plans.
  3. Problem-Solving and Decision-Making Using Concept Map Templates:
    Teams break tough spots, find root whys, eye fixes, and draw choice paths. These lead straight think step by step.
  4. Marketing Strategy and Campaign Planning Using Concept Map Templates:
    Sell teams sketch runs, who to hit, words, paths, and score checks. Keeps all clear and on track.
  5. Education and Learning Enhancement Using Concept Map Templates:
    Teachers and kids sum lessons, get hard stuff, boost memory hold. Visual help grows smarts.
  6. Research and Knowledge Management Using Concept Map Templates:
    Diggers sort data, hunt ties, spot blank spots. Sharpens checks and strong ends.

Benefits of Creating a Concept Map

Concept maps pack big wins that make them hot picks everywhere. They boost clear sight, tame tough ideas, and sharpen talk flow.

  1. Improved understanding: A concept map lets you grab hard ideas fast by eye-showing how all bits link and push each other.
  2. Better knowledge retention: The picture build locks memory tight. Turns info into brain-easy patterns you pull back quick.
  3. Simplified complex topics: Maps chop giant, scary subjects into neat chunks easy to poke and sort.
  4. Enhanced brainstorming: They spark free think floods. Grow, shift, tie ideas with no chains.
  5. Clear communication: One map shares info eye-fast so teams, kids, or bosses get it snap—no long yak.
  6. Reduced confusion: Neat sort kills mix-ups. All see info right, no guess whys.
  7. Structured planning: Maps line up plan jobs sharp—tasks, top picks, ties in one pic frame.
  8. Better decision-making: Spot ties and bangs clear. Weigh picks true, grab best path.
  9. Stronger problem-solving: Maps show root whys, must-haves, spot trends. Easy find fixes.
  10. Visual representation of knowledge: Turns word piles into scan-quick pics. Full topic peek at one look.

Why Cloudairy Is the Perfect Tool to Create Concept Maps

Cloudairy packs all you need to craft pro concept maps fast and sharp. Its smart AI tricks let you spit out full maps in a snap—top for brain pops, plans, and digs. Template, live team tweaks, and easy screen smooth mapping for new hands and old pros.

As a concept map maker, Cloudairy hands drag-drop builds, auto-shape sorts, color picks, and quick save-outs. The spot adds concept map generator AI, frame maker AI, and AI map generator power. These chew your words and pump maps with true links and steps.

Cloudairy’s web home keeps diagram always there, tweak-ready, set for show or share.

Common Mistakes of Concept Mapping and Solutions to Avoid Them

Even though concept mapping looks easy, lots of folks trip on same slip-ups that blur clear sight and cut power. Spot these goofs to skip mess and lift your pics. Here sit top repeat mistakes in maps and fixes to dodge them.

  1. Too many concepts:
    Packing too many ideas jams the map and fogs sight, so stick to must-keep bits to hold tight shape and easy read.
    Solution: Pick top must-haves only so the concept map stays fresh, scan-quick, and full of sense.
  2. Weak or missing linking words:
    No sharp link words make ties fuzzy, tough to catch how bits hook or nudge each other.
    Solution: Drop bold, tell-all link says that spell true what each tie means between ideas.
  3. No hierarchy:
    Skip stack order and folks lose track can't split big from small or eye the think flow.
    Solution: Line bits wide-to-narrow for smart stack that lifts get-it power.
  4. Poor layout:
    Messy spots or wonky gaps swamp eyes, tough to track ties and paths.
    Solution: Keep even space, neat build, or grab templates to lift read-easy and balance looks.
  5. Disconnected branches:
    Lone arms miss deep ties, map feels broke and flat.
    Solution: Weave smart cross-ties between kin arms to show how far bits chat across.
  6. Inconsistent formatting:
    Mix fonts, sizes, hues kill pro look and smooth scan, hard to trail.
    Solution: Stick one look style so whole map pulls tight, shine-bright, and simple grasp.

AI Concept Map Generator for Instant and Editable Maps

Smart AI concept map tools let you make maps in a flash with one quick note. Tools like concept map generator AI, AI concept map maker, or AI map generator chew key words or stuff and auto-build the map with ties, stacks, and sub-parts.

AI cuts time on hand-place dots and keeps maps eye-neat. Folks tweak, grow, or shift the AI maps easy. Perfect for school kids, diggers, plan bosses, and biz spots chasing fast true pics.

AI mapping opens doors wide new hands craft pro concept maps with zero draw know-how.

Future of AI Concept Mapping

AI tech will mold concept mapping in huge ways ahead. Smarter AI means maps build super fast, hit true notes, and unpack deep smarts every time. Here's a peek at main shifts coming soon.

  1. Smarter AI-driven clustering:
    AI will snap-group like ideas with top-notch aim. It grabs word means, spot trends, and full scene feel. This makes your concept maps way brainier, lined up logic-tight, no mess.
  2. Auto-generated insights:
    Future AI skips just mapping. It flags hot trends, boils down big themes, and points out empty spots. You get rich peeks without slog hand-checks pure time saver.
  3. Predictive relationship mapping:
    AI will guess and nudge fresh ties using old data, your ways, and act patterns. Boosts choice calls and long-game plans sharp as knives.
  4. Real-time collaboration with AI:
    Groups will pair with AI pals for on-spot hints, quick re-jigs of parts, and clear-ups right in live map builds. Team work levels up big.
  5. Voice-activated concept map creation:
    Just chat your brain dumps AI tunes in, grasps full, crafts stacked maps live. Cuts grind, opens to all ears-on types.
  6. Automated research-based mapping:
    AI munches articles, PDFs, web pages, data sets and coughs up solid maps with source backs. Ditch hours of eye-strain reads and guess work.

FAQs

What is a concept map used for?

A concept map is used to visually organize and connect ideas so you can understand complex topics more easily, identify relationships, and see the bigger picture at a glance.

How do I create a concept map?

You can create a concept map by selecting a central idea, branching related concepts, and connecting them with arrows and linking words using tools like a concept map creator or AI concept map generator.

What is the best concept map maker?

Cloudairy is considered one of the best concept map makers because it offers AI-powered features, smart templates, and an intuitive interface that helps users design maps quickly and professionally.

Is there a free concept map maker?

Yes, several platforms offer free concept map maker tools that allow users to build basic concept maps without cost, ideal for students, educators, and beginners.

What is a concept map example?

A concept map example visually displays a main idea in the center with connected branches showing related concepts, helping illustrate knowledge flow and relationships between topics.

How does a concept map generator AI work?

A concept map generator AI analyzes your input keywords or text, identifies key ideas, and automatically arranges them into a structured concept map with clear relationships and hierarchy.

What is a conceptual framework maker AI?

A conceptual framework maker AI creates research or analytical frameworks by identifying variables, themes, and relationships, then organizing them into a structured visual layout.

Is AI concept mapping the future?

Yes, AI concept mapping is rapidly becoming the future because it automates the creation process, improves accuracy, and helps users generate complex maps instantly with deeper insights.

Ready to create smarter with AI?

Start using Cloudairy to design diagrams, documents, and workflows instantly. Harness AI to brainstorm, plan, and build—all in one platform.

Facebook
Twitter
LinkedIn

Keep Reading

View all arrow-right
Organizational Chart

What is an Organizational Chart?

Read now read now
What Is a Concept Map?

What Is a Concept Map: Definition, Types, and Guide

Read now read now
What Is an Ishikawa Diagram

What Is an Ishikawa Diagram?

Read now read now