Get your team started in minutes

Sign up with your work email for seamless collaboration.

Layered vs Clean Architecture Patterns
Technical Diagramming

Layered vs Clean Architecture Patterns

Layered vs Clean Architecture Patterns
Author
Cloudairy
By Cloudairy Team
March 9, 2026
8 min read
March 9, 2026
8 min read
Facebook
Twitter
LinkedIn

What Is Layered Architecture?

The layered architecture arranges the software in horizontal layers, where each layer has its own responsibilities and there are clear unidirectional dependencies. This makes it a simple and popular method.

  • Core Principles:
    The presentation, business logic, and data access layers are clearly separated from each other, which guarantees that the roles and tasks are very well defined and easy to handle.
  • Example: Traditional Banking Application:
    Proper modularization of functionality segregates peripheral interfaces from transaction processing in the data layer in banking software.
  • Advantages:
    Essentially the proposition revolves around the questions of design, simplicity of design, onboarding journey for fresh minds interested in programming, and the well-defined distinction of Conceptual work done over various areas.
  • Limitations:
    Naturally, layer dependencies get twisted over time, complicating changes and increasing coupling between layers.

What Is Clean Architecture?

Blog Image

Clean Architecture Diagram

A clean architecture diagram visualizes layered software design, separating business logic, interfaces, and frameworks to improve scalability and maintainability.

  • Core Principles:
    The implementation of separation of concerns through dependency rules guarantees that the domain core logic will not be affected by changes in infrastructure, this way maintaining a more flexible and easy-to-maintain system overall.
  • Example: SaaS Application with Business Rules Isolation:
    By SaaS platforms, their business models are kept distinct from the user interface and database codes, thus enabling changes in technology without affecting the business rules.
  • Advantages:
    Enhanced maintainability, and testability, provide number of areas for implementation of different technologies thus leading to gradual transformation of the system over the years.
  • Challenges:
    Principles, discipline, and early architectural planning in their own right lead the process of proper boundary set-up.

Strengths and Weaknesses of Layered Architecture

  • Strengths:
    Intuitive to understand and implement, with strong framework support and widespread industry adoption.
  • Weaknesses:
    Subject to dependency creep and tight coupling as applications grow, making scaling and maintenance challenging.

Strengths and Weaknesses of Clean Architecture

  • Strengths:
    Clear separation of concerns, easing up of testing and maintaining the ability to change the external framework with no implication upon the core logic.
  • Weaknesses:
    Initially, the complexity and the time it would take for the users to get accustomed to it would be higher which in turn would call for very orderly and strict practices in architecture and development.

Clean vs Layered: Side-by-Side Comparison Table

Layered and clean architectures differ fundamentally in their design philosophy and practical application:

Aspect

Layered Architecture Diagram

Clean Architecture Diagram

Dependency Flow

Top-down; each layer depends on layer below

Inward-facing; outer layers depend on inner core

Flexibility

Limited with respect to tech and architectural changes

High flexibility and independence of core logic

Maintainability

Can degrade with increased complexity

Designed for long-term maintainability

Complexity

Conceptually simpler

More complex due to concentric layering

Testing

Difficult due to potentially coupled layers

Easier due to strict separation and dependency rules

When to Choose Layered vs Clean (Decision Framework)

Architectural choice depends on project size, duration, and work practices.

  • Choose Layered:
    Ideal for smaller, short-lived projects needs quick development with familiar patterns.
  • Choose Clean:
    Best for complex, changing applications with a need for growth, maintainability, and technology flexibility.

Migrating from Layered to Clean Architecture

Transitioning architectures involves incremental steps and careful planning.

Blog Image

AWS Transit Gateway Reference Design

An AWS Transit Gateway reference design shows how multiple VPCs, VPNs, and on-premises networks connect through a central gateway for scalable networking.

  • Plan Your Transition:
    Start by analyzing the codebase structure and identifying dependencies.
  • Refactor Dependencies:
    Invert dependencies to point inward, isolating business logic from external concerns.
  • Isolate Business Logic:
    Gradually separate business rules from UI and infrastructure layers.
  • Apply Design Principles:
    Use dependency creation and modular design to enforce boundaries.

Real-World Case Studies: Layered and Clean in Action

  • Banking applications often start layered but evolve to clean architecture for better stability.
  • SaaS platforms mostly adopt clean architecture to separate business logic and improve capacity.
  • Old systems modernization commonly involves migrating from layered to clean patterns to enhance flexibility.

Tools and Templates to Create Clean and Layered Diagrams

  • Use the Cloudairy tool for simple creation of layered architecture diagrams and clean architecture diagrams.
  • Access prebuilt professional templates to maintain visual consistency across projects.
  • Reference the System & Software Architecture Pillar Page for basic concepts and related diagrams.

Conclusion: Picking the Right Model for the Right Context

Deciding whether to use layered architecture or clean architecture is a matter of project size, complexity, knowledge of the team, and future maintenance goals. Layered architecture is a good fit for small projects with a shorter deployment time, whereas, clean architecture gives more control over the code and adaptability to the system changing. There are various tools like Cloudairy, prebuilt templates, and best practices that can help to apply the architecture successfully, thus leading to the creation of software that is scalable, testable, and future-proof.

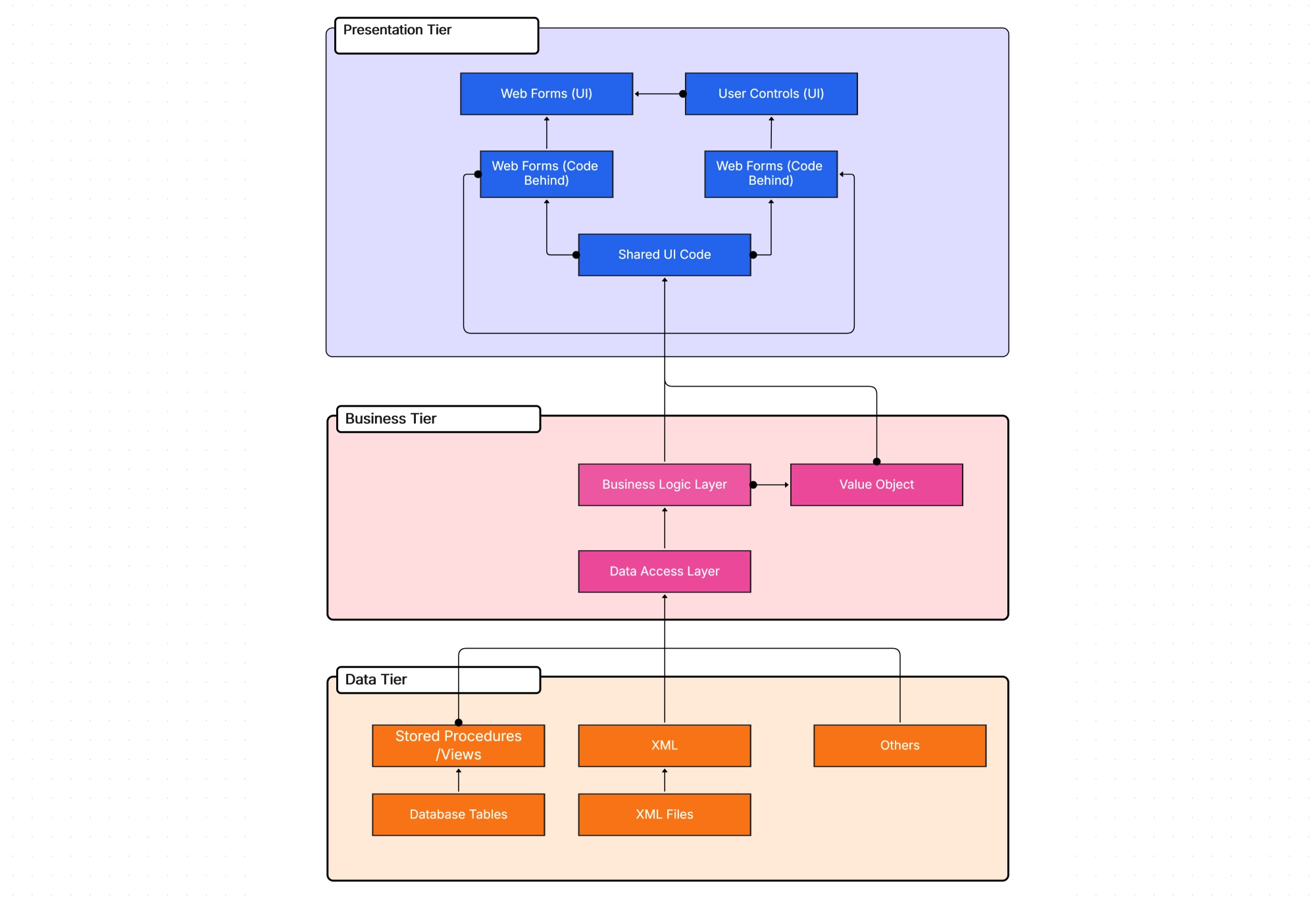
Blog Image

Layered Architecture Diagram

A layered architecture diagram shows how software systems are organized into layers like presentation, business, and data to improve structure and scalability.

FAQs

1. What is the main difference between layered and clean architecture?

Layered architecture uses horizontal layers with top-down dependencies, while clean architecture uses concentric layers with inward dependencies that maintain business rule independence.

2. Which architecture is better for small projects?

Layered architecture is generally simpler and better suited for small or MVP projects due to its straightforward design.

3. Can I transition from layered to clean architecture?

Yes, with proper planning, incremental refactoring, and enforcing dependency rules from core domain outward.

4. Are clean architecture diagrams harder to create?

They require more upfront design but lead to better maintainability and flexibility in the long run.

5. What tools help in designing layered and clean architecture diagrams?

Cloudairy offers intuitive tools and prebuilt templates that support both layered and clean architecture diagramming effectively.

Ready to create smarter with AI?

Start using Cloudairy to design diagrams, documents, and workflows instantly. Harness AI to brainstorm, plan, and build—all in one platform.

Recommended for you
Using Flow Diagrams in Agile Teams
Technical Diagramming
Facebook
Twitter
LinkedIn