System Design Diagrams for Modern Web Apps
Get your team started in minutes
Sign up with your work email for seamless collaboration.
System design diagrams are a must-have whenever you have to create, scale, or take care of modern web applications. An intelligently prepared system design diagram will not only make the understanding of the application's flow easier, but also point out the key components and show the interrelationships, thus becoming an essential aid for both tech and non-tech people. As the use of cloud, APIs, and microservices gets more widespread, visualization that is understandable comes to be very important in bringing together people from different departments, speeding up the development cycle, and getting systems that can evolve and endure. Besides that, these diagrams help to keep the documentation up to date and the onboarding process easier, hence contributing to the project's transparency and efficiency.
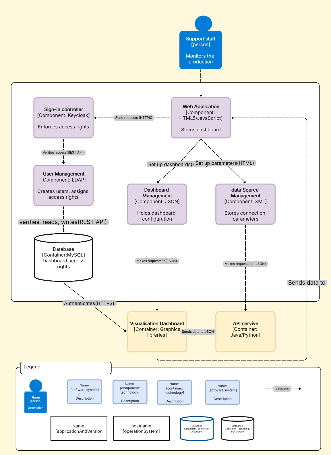
An effective web application architecture diagram is a visual representation that presents all the necessary components like clients, servers, APIs, middleware, databases, integrations, and cloud infrastructure. The diagrams that are good are clear, contextual, and easily updated, thus being documents and communication tools at the same time. They create a common understanding among the product, engineering, and operations teams by mapping the interactions between the various components in the ecosystem which leads to better planning and troubleshooting.
Segmentizing components to logical groups and employing various visual conventions can greatly enhance the readability and usabilty of system design diagrams.

A good flow map would describe the way queries move through the system and how they are dealt with by different components.
Practical examples help contextualize diagram usage in common scenarios.
Adopting best practices ensures diagrams stay relevant and useful.
Choosing the right tools expedites diagram creation and sharing.
System design diagrams constitute a modern web application victory's mainstay, providing insight into complex interactions and facilitating better integration. The application of best practices alongside suitable visualization tools helps teams to manage complexity, bring new developers up to speed quickly, and confidently build systems that are scalable, maintainable, and flexible to the changing business needs.
1.What is a system design diagram for web apps?
2. What should a web application architecture diagram include?
3.How to decide between high-level or detailed diagrams?
4.Are there templates available for modern web app architecture diagrams?
5.How often should system design diagrams be updated?
Start using Cloudairy to design diagrams, documents, and workflows instantly. Harness AI to brainstorm, plan, and build—all in one platform.