Functional vs Matrix Organizational Structure
Get your team started in minutes
Sign up with your work email for seamless collaboration.
Selecting between a functional organizational structure and a matrix organizational structure shapes how your company manages people, conclusions, and projects. The functional model emphasizes clarity, control, and specialization, while the matrix structure prioritizes flexibility, invention, and teamwork. Any model impacts communication, reporting, and governance differently. Understanding their differences allows leaders to build adaptable, high-performing teams that balance structure with partnership for long-term growth and operational achievement.
Explore all models in Types of Organizational Structures and Charts for full comparisons.
A functional organizational structure divides a troupe into services based on functions such as marketing, HR, finance, and operations. Each department operates under a manager responsible for goals, interpretation, and employee development. This traditional structure enhances accountability, standardizes processes, and improves efficiency. It works best for organizations with steady workflows and defined processes where expertise and hierarchy ensure predictable outcomes and consistent productivity.
See below for tracing principles of a functional organizational structure in contemporary fraternities.
Use the Functional Organizational Structure Template to visualize your team’s hierarchy.

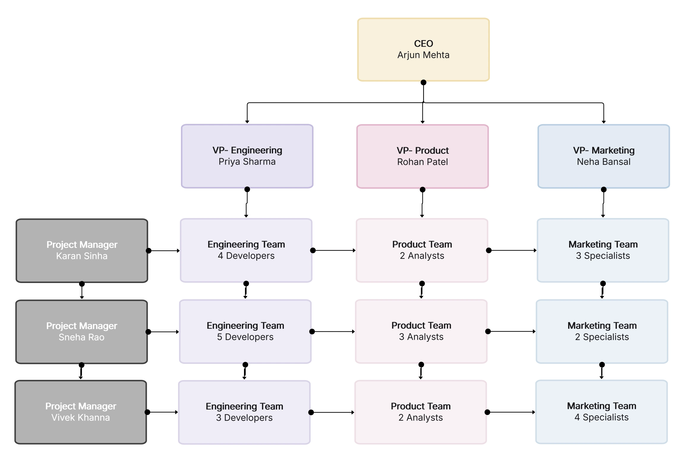
The matrix organizational structure is a combination of operating systems and project-based systems. Employees are allowed to report to both an operational manager and a project manager which makes for easy and flexible email communication, collaboration and sharing of knowledge. This method breaks the walls between different departments and gives power to the teams to cross over the departments. The structure is very suitable for project-oriented industries like IT, construction, or consulting, where overlapping roles and innovations require quick and teamwork plus double accountability.
Below, you can see the important features of the matrix organizational structure.
Start building your layout with the Matrix Organizational Structure Template.
The functional and matrix organizational structures have mainly three differences among others which are authority, communication, and adaptability. In the case of the functional structure, the decision-making process is characterized by top-level management, who assign different levels of control and authority to different departments, whereas in the case of the matrix model, decision-making is done by each project team and involves collaboration among different departments. The matrix model is very much at ease and very quick to react, which is why it is preferred for the industries that are prone to changes; meanwhile, the functional one is more suitable for the stable environments where the main target is to create high productivity and orderly conduct. It is the organization's aspirations, its cultural aspects, and interpersonal relations that finally help one to choose between the two.
See below for the most critical distinctions between functional and matrix organizational structures.
Dive deeper using the Functional Organizational Structure Template and Matrix Organizational Structure Template.

The functional organizational structure is a type of organizational structure that offers control, focus, and consistent performance. It is an excellent option for big companies that depend on specialization and expect predictable results. Under strong departmental leadership, employees become experts in their fields and produce quality work. This structure provides both accountability and operational stability and thus is a good option for financing, healthcare, and manufacturing sectors where accuracy and standardization are necessary, as in those industries.
See below for the detailed benefits of adopting a functional organizational structure.
The matrix organizational structure plays a major role in the globalization of the innovation process, being more responsive to the market and adapting quickly to the changes. It combines the project-based collaboration with the different functional specialties of the firm. The specific governance framework makes the sharing of responsibilities among the various leaders participating in the decision-making process non-problematic and even advantageous to the project in terms of utilizing the diverse skills. The new setup not only promotes unity among the employees but also accelerates the transfer of knowledge, which in turn assures the organization of its capability to rapidly alter its direction according to the needs of the customers or the market. Such a scenario is what the creative industries and organizations with multiple projects sharing the same line are looking for.
See below for the detailed advantages of a matrix organizational structure in modern enterprises.
Design your chart using the Matrix Organizational Structure Template.
Functional and matrix organizational structures, despite their strengths, still present different challenges. In functional systems, departments may become isolated from each other which, in turn, can cause the slow pace of innovation. On the other hand, in matrix systems, employees may be confused due to the overlapping of authority lines. The organizations would employ clarity, communication, and training as their tools to overcome these challenges. Companies need to ensure that the top management has the same understanding and that they have smooth and transparent workflows set up to avoid disputes and inefficiencies.
See below the most common challenges in both functional and matrix organizational structures.
Learn how to navigate structure complexities in How to Choose the Right Organizational Chart Structure.
The choice between functional and matrix organizational structure is contingent on the type, size, and culture of your business. Functional models are suitable for firms that are stable and mainly rely on control and specialization as their main practices. On the other hand, matrix structures work well with companies that are dynamic, project-centered, and need to be agile and cooperative at the same time. This is the reason that sometimes companies first adopt functional systems and later migrate to matrix organizations in stages as the complexity and global presence of the company grow.
See below when to adopt each organizational structure strategically.
Compare frameworks in Types of Organizational Structures and Charts.
Making your functional or matrix organizational chart helps you to see clearly the relationships between different people reporting to one another and to enhance the communication among them. The AI-based org chart builder by Cloudairy allows you to create interactive diagrams in no time at all. In a matter of minutes, you can move, change the appearance of, and draw reporting lines for roles, departments, and so on. Through instant teamwork and sharing possibilities, companies can coordinate structure, performance, and growth without any hassle.
Follow these steps to create a detailed functional or matrix organizational structure chart.
Build easily with the Organizational Structure Diagram Tool — Try Cloudairy Free.
The analysis of functional and matrix organizational structures shows a trade-off between control and cooperation. The functional way ensures stability and efficiency through the use of specialization and hierarchies, while the matrix method promotes adaptability and innovation through the communication of different people from different departments. The decision is made considering the company's size, the industry's nature, and the management's style. It often happens that companies shift from functional structures to matrix ones to be able to compete and keep up with fast changes in the market. Experiment with the customizable templates provided in the Types of Organizational Structures and Charts section to come up with the perfect model that suits your needs.
1. What’s the main difference between functional and matrix structures?
2. Which structure fosters more innovation?
3. Can organizations merge both structures?
4. What structure suits small companies best?
5. Where can I find editable templates for both models?
Start using Cloudairy to design diagrams, documents, and workflows instantly. Harness AI to brainstorm, plan, and build—all in one platform.