How to Choose the Right Organizational Chart Structure
Get your team started in minutes
Sign up with your work email for seamless collaboration.
Selecting the correct right organizational chart structure is one of the most important choices to be made when designing a business.The organizational arrangement you choose will determine the power, communication, and decision-making processes in the groups, along with the clarity of the roles given to the individuals, to a great extent. An ideal structure promotes the unity of departments, makes the employees accountable for their actions and also aligns them to the company's long-term objectives. Conversely, a wrong structure may result in a lot of misunderstanding, resource wastage, or even total non-communication among the areas. This paper discusses the factors such as the aspirations of your organization, its way of doing things, and its size to assist you in identifying the most motivational and supportive organizational chart for your company that can keep pace with the industrial changes, make room for the new ideas, and maintain balance in the operations.
Explore the different kinds of Organizational Structures and Charts available.
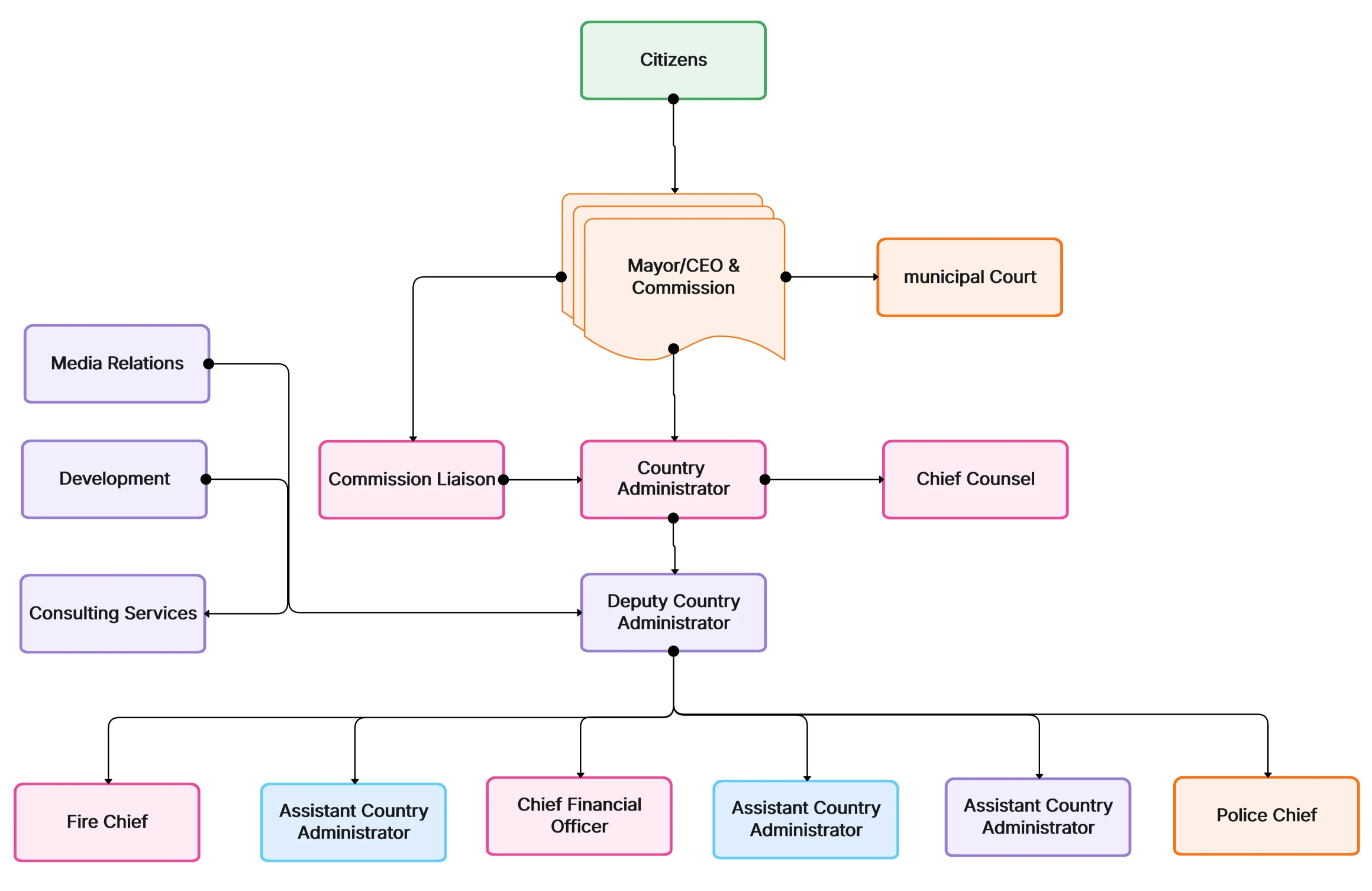
An organizational chart structure acts as a visual representation of a company's internal distribution of roles, responsibilities, and reporting lines. It displays the hierarchy of the staff, their positions with regard to each other, and the inter-departmental or intra-departmental collaboration. The very structure affects the company's efficiency, morale, and job satisfaction of the employees. The models-one can choose from are functional, matrix, divisional, flat, hierarchical, team-based, and line. Each has a distinct advantage appropriate for a particular business setting. Knowing them is the basis for allowing an informed decision that will determine the structure of your business for flexibility and lasting success.

See below for the most recognized organizational chart structure types along with their meanings.
When deciding which organizational chart structure fits your company, several internal and external factors must be weighed. Your structure should reflect how your company creates value, communicates decisions, and delivers results. Elements such as team size, culture, regulatory demands, and growth ambitions all influence what model will support your long-term strategy most effectively.

See below the key factors to consider when selecting your organizational structure.
For in-depth frameworks, visit Guides: Organizational Structures.
Each organizational structure type serves a unique purpose depending on your operational goals. Some optimize for control and precision, while others prioritize collaboration and agility. It is crucial to comprehend the position of your company between stability and flexibility, and to choose a model that harmonizes both without forming silos or causing inefficiencies.
See below for a detailed comparison of organizational chart structures.
Explore visual samples in Types of Organizational Structures and Charts.
Your company size and maturity stage play a pivotal role in determining which structure will work best. When organizations expand, the need for coordination goes up, which demands the raising of management and specialization layers. The purpose is to develop a structure parallel to the complexity—bringing in hierarchy only when it becomes unfeasible to communicate and control directly.
See below practical guidance on choosing based on size and growth.

Every industry has distinct operational needs. Your organizational chart structure should reflect the rhythm, risks, and collaboration style of your industry. For example, software firms prioritize agility, while manufacturers emphasize precision and consistency. A good design accommodates how teams collaborate, communicate, and get work done on a daily basis.
See below how to align structure with industry and workflow effectively.
Explore more in the Ebook: Organizational Structures Handbook.
Translating your selected structure into a visual organizational chart is a big step towards improving clarity, communication, and onboarding. A chart shows abstract strategy that changes into the alignment of actions—showing who does what, who reports to whom, and how teams work together.

Follow these steps to design your organizational chart effectively.
Designs that are even well-intentioned can be the case to fail if they are rushed or if they do not match the culture. A lot of companies make their teams too complicated or too simple leading to misunderstandings and inefficiency. By not making these mistakes, your organizational chart structure will always be scalable, practical, and empowering.
See below common pitfalls and how to avoid them.
A right organizational chart structure sets up a basis for development, novelty, and understanding. Functional and hierarchical structures focus on power and specialization; flat and team-based systems provide quickness and inventiveness; matrix and divisional designs share complexity and flexibility. The most suitable organizations are always changing—modifying their structure as they grow, broaden, and reach maturity. Not the model as such, but its alignment with the company's objectives, culture, and workforce determines the extent of its success.
Check out the Types of Organizational Structures and Charts for editable examples or use the Organizational Structure Diagram Tool to start designing immediately Try Cloudairy for Free.
Start using Cloudairy to design diagrams, documents, and workflows instantly. Harness AI to brainstorm, plan, and build—all in one platform.