50,000 + 信頼できるユーザー
star-img star-img star-img star-img star-img

一流企業のプロフェッショナルから信頼されています

AIフローチャート作成ツールとは?

AIフローチャート作成ツールとは?

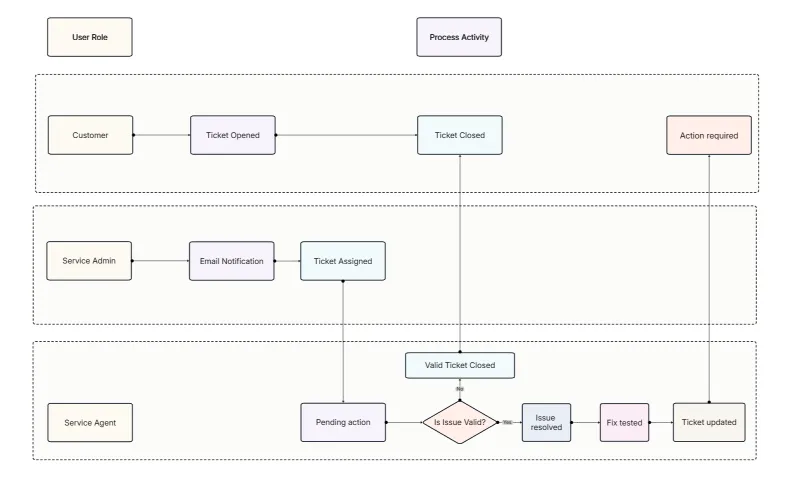
AIフローチャート作成ツールは、人工知能を使用してテキストの説明からフローチャートを自動作成するツールです。図形を手動で描いて線で接続する代わりに、プロセスやアルゴリズムを自然言語で説明するだけで、AIが説明を解釈して構造化された階層的なダイアグラムを構築します。

CloudairyのAIフローチャート作成ツールは、単純な図形配置を超えています。論理フロー、意思決定ポイント、プロセスの依存関係を理解します。AIはテキストのパターンを認識し—カスタマージャーニー、ソフトウェアアルゴリズム、承認ワークフローのいずれを説明していても—適切なシンボルと接続線で標準化されたフローチャート表記に変換します。

CloudairyのAIで作成されたフローチャートは、他のダイアグラムタイプに変換することもできます。マインドマップでブレインストーミングし、フローチャートでプロセスをマッピングし、ソフトウェア設計用のUML図やデータベースアーキテクチャ用のER図で補完しましょう。

Cloudairy AIフローチャート作成ツールは誰が使えますか?

CloudairyのAIフローチャート作成ツールは、プロセスやワークフローを可視化する必要がある業界横断のプロフェッショナル向けに設計されています:

プロジェクトマネージャー

プロジェクトワークフロー、スプリント計画フローチャート、依存関係マップを作成。カンバンボードやアジャイル計画ツールとフローチャートプロセスを統合。

ソフトウェア開発者

ビジネスプロセス、カスタマージャーニー、業務フローをドキュメント化。ワークフローを可視化し、ステークホルダーにプロセス改善を伝達。

ソフトウェア開発者

フローチャートはアルゴリズム設計、APIワークフロー、システムアーキテクチャ計画に不可欠です。ロジックをドキュメント化し、AIコードジェネレーターでコードに変換。

教育者

プログラミングの概念、ビジネスプロセス、意思決定フレームワークを、即座に生成される明確なビジュアルフローチャートで教育。

オペレーションチーム

標準業務手順、トラブルシューティングワークフロー、品質管理プロセスをマッピングし、チームの一貫した実行を実現。

プロダクトチーム

ユーザーフロー、機能ワークフロー、部門横断プロセスを可視化し、チーム間のコミュニケーションと連携を改善。

Cloudairy AIフローチャート作成ツールは誰が使えますか?

プロセスを可視化する準備はできましたか?

Cloudairyを使ってフローチャート、マインドマップ、ダイアグラムを数秒で作成する何千人ものプロフェッショナルに参加しましょう。複雑なプロセスを、チーム全員が理解できる明確なビジュアルに変換します。

クレジットカード不要 • 数秒で作成開始

AIフローチャート作成ツールのメリット

CloudairyのAIフローチャート作成ツールは、従来のダイアグラムツールに比べて大きな利点を提供します。チームがAI搭載のフローチャート作成を選ぶ理由:

瞬時に生成

瞬時に生成

シェイプやコネクタを手動で配置する何時間もの作業の代わりに、プロフェッショナルなフローチャートを数秒で生成。30分かかる描画がAIで即座に作成されます。

学習コストゼロ

学習コストゼロ

フローチャートのシンボルやダイアグラムの規則を知る必要はありません。自然言語でプロセスを説明するだけで、AIが技術的な実装を処理します。

完璧な一貫性

完璧な一貫性

AI生成のフローチャートは、標準化されたシンボル、レイアウト、ベストプラクティスに自動的に従い、プロフェッショナルで普遍的に理解できるダイアグラムを保証します。

無限のスケーラビリティ

無限のスケーラビリティ

手動の労力なしに複数のプロセス用のフローチャートを簡単に作成。同じワークフローへのさまざまなアプローチを探索するためのバリエーションと反復を生成。

コード統合

コード統合

AIコードジェネレーターを使用してフローチャートのロジックを実行可能なコードに直接変換。プロセスの可視化を動作する自動化に変換。

データアーキテクチャ

データアーキテクチャ

フローチャートとER図を組み合わせて、プロセスからデータベース構造まで、システム全体のデータフローを設計。

システムアーキテクチャ

システムアーキテクチャ

エンタープライズアプリケーション向けの広範なシステムアーキテクチャ計画に活用できる包括的なワークフローダイアグラムを作成。

コラボレーション対応

コラボレーション対応

ステークホルダー、チームメンバー、ドキュメントシステムと共有するためにフローチャートを複数のフォーマットでエクスポート。同じキャンバスでリアルタイムに共同作業。

フローチャートから完全なプロジェクトドキュメントへ

フローチャートは始まりにすぎません。Cloudairyはプロセスの可視化を包括的なプロジェクトドキュメントと実装に接続します。フローチャートを完全な技術仕様の基盤として使用しましょう:

プロセスフローをマッピングした後、AI ER図ジェネレーターを使用してそれをサポートするデータ構造を設計します。ワークフローに沿ったエンティティ、リレーションシップ、データモデルを定義します。

AI UML図ジェネレーターでフローチャートを詳細なシステムモデルに拡張します。クラス図、コンポーネント図、デプロイメント図を作成します。

アーキテクチャ図メーカーを使用して、ワークフローがサーバー、クラウドサービス、インフラストラクチャコンポーネント全体でどのように実行されるかを可視化します。

シーケンス図を作成して、異なるシステム間の通信方法をドキュメント化します。APIインタラクション、メッセージフロー、システム通信を順序立てて表示します。

最後に、検証済みのフローチャートとアーキテクチャをAIコードジェネレーターで動作するコードに変換します。プロセスの可視化が実際にデプロイ可能なソフトウェアになります。

フローチャートから完全なプロジェクトドキュメントへ

よくある質問

Yes, absolutely. Cloudairy's AI flowchart generator takes your written description of a process, algorithm, or workflow and automatically converts it into a properly formatted flowchart. The AIが意思決定ロジック、並列処理、ループ、条件分岐を理解, translating them into standard flowchart symbols.

CloudairyのAIフローチャート作成ツールにプロセスやワークフローの説明をテキストで入力するだけです。AIが意思決定ロジック、並列処理、条件分岐を理解し、標準的なフローチャートシンボルで自動的に図を作成します。無料プランと有料プランの両方をご利用いただけます。

はい。AIがフローチャートを生成した後、完全な編集機能をご利用いただけます。図形、接続線、ラベルの追加、削除、変更が可能です。要素を再配置して明瞭性を向上させることもできます。フローチャートは出発点であり、完全にコントロールできます。

スピードと使いやすさの点で、AIフローチャート生成は手動ツールよりも大幅に優れています。手動でボックスや矢印を何時間もかけて描く代わりに、数分でプロセスを説明するだけです。AIが即座にプロフェッショナルな結果を作成し、その後エディターで微調整できます。

コミュニティの成功事例

さまざまな業界のプロフェッショナルや学習者がCloudairyを使ってアイデアを成果に変える方法をご覧ください。学生や教育者からアーキテクトやマネージャーまで、AIによる創造力でより多くを達成しています。

クラウドアーキテクトとして、精度とスピードが必要です。Cloudairyは、詳細や正確さを失うことなく、複雑なマルチクラウドアーキテクチャを数分で設計するのに役立ちます。

Cloudairyはソリューション設計をとてもシンプルにします。クライアント向けのダイアグラムを即座に作成し、フォーマットに時間を費やす代わりに価値の提供に集中できます。

学生として、Cloudairyは課題をずっと簡単にしてくれます。フローチャートやマインドマップを即座に生成でき、よりスマートに学習できます。

私はCloudairyを授業でシステム設計の教育に使用しています。学生にとって直感的で、実際のプロジェクトにも十分な性能を持っています。

Cloudairyはプロジェクト管理の方法を完全に変えました。AI駆動のダイアグラムで毎週何時間も節約でき、チームはこれまで以上に効率的にコラボレーションしています。

安全、コンプライアンス準拠、エンタープライズ対応

Cloudairyはエンタープライズグレードのセキュリティ、コンプライアンス、アクセス制御でお客様の作業を保護します — チームが自信を持って作成、コラボレーション、拡張できるように。

SOC 2 Type
SOC 2 Type Ⅱ

CloudairyはSOC 2 Type Ⅱ認証を取得し、毎年ペネトレーションテストを実施しており、データが最高のセキュリティと信頼性の基準を満たすことを保証します。

SSO Image
GDPR

当社はEU一般データ保護規則(GDPR)に準拠し、EU外のお客様を含むすべてのお客様に適用しています。

Access Controls
ISO 27001

当社の情報セキュリティマネジメントシステムはISO 27001認証を取得しています — 情報セキュリティの世界有数の基準です。

あらゆるチームに柔軟な料金プラン

無料

Cloudairyで何ができるかをご覧ください。無料で始めましょう

$0

無制限のメンバー向け
無料で試す

今すぐアップグレード

主な機能を表示する

up-arrow

含まれるもの:

Starter

重要な機能付きの無制限・プライベートボードをアンロック

$4

メンバー / 月

年間請求

月払い

主な機能を表示する

up-arrow

無料プランのすべてに加えて:

money-back

Business

最も人気

複数のプロジェクトを管理するエージェンシーや成長中のビジネスに最適。

$5

メンバー / 月
年間請求

主な機能を表示する

up-arrow

Starterプランのすべてに加えて:

Enterpriseプラン

スケーラビリティ、コントロール、セキュリティが必要な大規模組織向け。

価格はお問い合わせください
お問い合わせ

今すぐアップグレード

主な機能を表示する

up-arrow

Businessプランのすべてに加えて: