50,000 + 信頼できるユーザー
star-img star-img star-img star-img star-img

一流企業のプロフェッショナルから信頼されています

Inventory & Logistics

ER図とは?

エンティティ・リレーションシップ(ER)図は、データとさまざまなデータ要素の関係を視覚的に表現したものです。エンティティ(テーブル)、属性(カラム)、リレーションシップ(外部キーと関連付け)を示します。ER図はリレーショナルデータベースの設計図であり、SQLを一行も書く前にデータ構造、関係性、依存関係を理解するのに役立ちます。

効果的なER図はデータベースの設計、保守、拡張を容易にします。技術者と非技術者の両方にデータ構造を伝え、冗長性を排除するための正規化を導き、将来の開発者のための明確なドキュメントを提供します。オブジェクト指向システムでは、ER図とAI UML図ジェネレーターを組み合わせて、データオブジェクトがアプリケーションクラスにどのように対応するかをマッピングできます。

現代のER図作成はもはや手動の作業ではありません。AI ER図作成ツールが要件を分析し、正規化された、よく構造化された、実装準備が整ったデータベーススキーマを生成します。マルチサービスシステムを設計するチームは、アーキテクチャ図ツールでデータベースがマイクロサービスにどのように接続するかをご覧ください。

AI ER図作成ツールを使えるのは?

CloudairyのAI ER図作成ツールは、データベース構造の設計、可視化、ドキュメント化が必要なすべての方のために設計されています — 個人開発者からエンタープライズチームまで。

バックエンド開発者

アプリケーションロジックに合わせたデータベーススキーマを設計します。AIコードジェネレーターを使用して、ER図の構造に一致するデータベースマイグレーションとORMモデルを作成します。

データベースアーキテクト

スキーマ設計を迅速にプロトタイプ化し、実装にコミットする前に複数のデータモデリングアプローチを探索します。

ビジネスアナリスト

ビジネス要件とデータフローを捉えるデータモデルを作成します。ER図を使用して、技術チームと非技術チーム間でデータの概念を伝えます。

DevOps & インフラチーム

データベースがデプロイインフラストラクチャとどのように統合されるかを理解します。クラウドインフラアーキテクチャ図と合わせてER図を参照し、データベースのスケーリングとレプリケーションを計画します。

プロダクトマネージャー & テクニカルリード

ER図を使用してデータモデルをレビューし、スケーリングのボトルネックを特定し、製品の成長に合わせたスキーマの進化を計画します。

教育者 & 学生

実際の例を通じてリレーショナルデータベース設計の原則を学びます。AIが学習や構築に使用できる、よく設計されたスキーマを生成します。

Inventory & Logistics

データベース設計を始めましょう!

データベース設計に悩む必要はもうありません。包括的なER図を瞬時に生成し、アプリケーションコード、アーキテクチャ、システムドキュメントに接続します。より良く設計されたデータ基盤で、製品をより速く構築しましょう。

クレジットカード不要 • 数秒で作成開始

どんなデータベーススキーマを作成できますか?

CloudairyのAI ER図作成ツールは、あらゆる業界やユースケースのスキーマを作成します。システム要件を説明すると、エンティティ、属性、リレーションシップを含む完全で正規化されたデータベース設計が得られます。

E-Commerce Databases

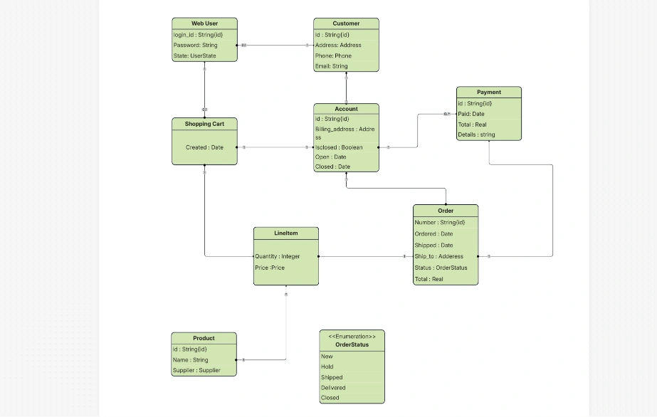
ECサイトデータベース

ユーザー、商品、注文、決済、在庫を含む完全なECスキーマを設計します。商品バリエーション、ショッピングカート、注文履歴などの複雑な関係を処理します。

Healthcare Systems

医療システム

患者記録、予約、病歴、処方箋、請求のための医療データベーススキーマを構築します。HIPAA準拠のデータ関係と適切な監査証跡を確保します。

Education Platforms

教育プラットフォーム

学生、コース、成績、登録、講師を含む学校や学習プラットフォームのスキーマを作成します。複雑な学術的関係と進捗追跡をモデル化します。

banking-finance

銀行 & 金融

口座、取引、ローン、顧客プロファイルの金融データベーススキーマを設計します。複雑な取引タイプ、マルチ通貨サポート、規制コンプライアンスデータを処理します。

Project Management

プロジェクト管理

プロジェクト、タスク、チームメンバー、割り当て、タイムラインを含むプロジェクト管理スキーマを構築します。タスクの依存関係、リソース割り当て、進捗追跡の関係をモデル化します。

Social Media Platforms

ソーシャルメディアプラットフォーム

ユーザー、投稿、コメント、いいね、フォロワー、メッセージングを含むソーシャルメディアデータベースを設計します。多対多の関係、アクティビティフィード、コンテンツモデレーションデータを処理します。

CRM Systems

CRMシステム

コンタクト、企業、案件、活動、パイプラインのCRMデータベーススキーマを作成します。営業ワークフロー、顧客インタラクション、リード管理の関係をモデル化します。

Inventory & Logistics

在庫 & 物流

倉庫、商品、サプライヤー、出荷、在庫レベルを含む在庫管理スキーマを設計します。複数拠点の在庫、発注書、サプライチェーン追跡を処理します。

開発ワークフローにおけるER図

ER図は単独で存在するものではありません。完全な開発ドキュメンテーションエコシステムの重要な一部です。データベーススキーマを設計する際、システム全体に影響する決定を行っています。

ER図ジェネレーターからデータモデルを設計します。AIコードジェネレーターを使用して、スキーマから直接実装コード—マイグレーション、ORMモデル、データベースクエリ—を作成します。

AIシーケンス図メーカーを使用して、データベースクエリと操作がリクエスト/レスポンスサイクルにどのように適合するかを設計します。APIインタラクションとサービス通信パターンをドキュメント化します。

アーキテクチャ図メーカーで完全なアプリケーションアーキテクチャをモデル化し、データベースがアプリケーションサーバー、キャッシュ、APIにどのように接続するかを示します。

AI UML図ジェネレーターを使用して、データオブジェクトがアプリケーションクラスにどのようにマッピングされるかをモデル化します。データベーススキーマをオブジェクト指向設計に接続します。

AIフローチャートジェネレーターでビジネスプロセスを可視化し、データベース設計の決定に情報を提供するデータフローをマッピングします。

Inventory & Logistics

Cloudairy AIツールをもっと見る

ai-flowchart-generator

AIフローチャートジェネレーター

複雑なプロセスを明確でビジュアルなフローチャートに変換します。AI搭載の自動化で意思決定ロジック、ユーザーフロー、システムプロセスをマッピングします。

詳しく見る →
ai-code-generator

AIコードジェネレーター

Python、JavaScript、Javaなどで本番環境対応のコードを作成します。ER図からマイグレーション、ORMモデル、クエリを生成します。

詳しく見る →
ai-uml-diagram-generator

AI UML図ジェネレーター

クラス図、シーケンス図などでソフトウェアアーキテクチャをモデル化します。オブジェクト指向システムを視覚的にドキュメント化します。

詳しく見る →
ai-mind-map-generator

AIマインドマップジェネレーター

アイデアを視覚的にブレインストーミングし整理します。任意のトピックから構造化されたマインドマップを作成し、機能の計画、プロジェクトの概要、コンセプトの探索を行います。

詳しく見る →
Architecture Diagram Maker

アーキテクチャ図メーカー

システムのインフラストラクチャを可視化します。チームの連携を保つクラウドアーキテクチャ、マイクロサービス、デプロイメント図を設計します。

詳しく見る →
ai-story-generator

AIストーリージェネレーター

アイデアを魅力的なナラティブ、ユーザーストーリー、ドキュメントに変換します。シンプルな説明から構造化されたコンテンツを即座に生成します。

詳細を見る →

よくある質問

ER図(エンティティ・リレーションシップ図)は、エンティティ(データテーブル)とその関係を視覚的に表現したものです。システムがどのようなデータを保存し、異なるデータ要素がどのように接続され、各エンティティがどのような属性を含むかを示します。ER図はデータベース設計の基盤であり、チームがデータ構造を共有し、実装前に正規化されたスキーマを計画するのに役立ちます。

Cloudairyのエディタを開き、AIに作成したいデータベースシステムを説明するだけです。例えば「ECサイトのユーザー、商品、注文のER図を作成して」と入力すると、AIがエンティティ、属性、主キー、リレーションシップを含む正規化されたスキーマを自動生成します。

Cloudairyは、Chen記法、Crow's Foot記法、IDEF1X記法など、主要なER図記法に対応しています。多対多の関係のための中間テーブル、参照整合性、正規化原則、再帰的関係や自己参照エンティティもサポートしています。

はい、CloudairyのAI ER図作成ツールは完全無料で始められます。クレジットカード不要で、基本的なER図作成機能をすぐにご利用いただけます。より高度な機能や大規模チーム向けには有料プランもご用意しています。

コミュニティの成功事例

さまざまな業界のプロフェッショナルや学習者がCloudairyを使ってアイデアを成果に変える方法をご覧ください。学生や教育者からアーキテクトやマネージャーまで、AIによる創造力でより多くを達成しています。

クラウドアーキテクトとして、精度とスピードが必要です。Cloudairyは、詳細や正確さを失うことなく、複雑なマルチクラウドアーキテクチャを数分で設計するのに役立ちます。

Cloudairyはソリューション設計をとてもシンプルにします。クライアント向けのダイアグラムを即座に作成し、フォーマットに時間を費やす代わりに価値の提供に集中できます。

学生として、Cloudairyは課題をずっと簡単にしてくれます。フローチャートやマインドマップを即座に生成でき、よりスマートに学習できます。

私はCloudairyを授業でシステム設計の教育に使用しています。学生にとって直感的で、実際のプロジェクトにも十分な性能を持っています。

Cloudairyはプロジェクト管理の方法を完全に変えました。AI駆動のダイアグラムで毎週何時間も節約でき、チームはこれまで以上に効率的にコラボレーションしています。

安全、コンプライアンス準拠、エンタープライズ対応

Cloudairyはエンタープライズグレードのセキュリティ、コンプライアンス、アクセス制御でお客様の作業を保護します — チームが自信を持って作成、コラボレーション、拡張できるように。

SOC 2 Type
SOC 2 Type Ⅱ

CloudairyはSOC 2 Type Ⅱ認証を取得し、毎年ペネトレーションテストを実施しており、データが最高のセキュリティと信頼性の基準を満たすことを保証します。

SSO Image
GDPR

当社はEU一般データ保護規則(GDPR)に準拠し、EU外のお客様を含むすべてのお客様に適用しています。

Access Controls
ISO 27001

当社の情報セキュリティマネジメントシステムはISO 27001認証を取得しています — 情報セキュリティの世界有数の基準です。

あらゆるチームに柔軟な料金プラン

無料

Cloudairyで何ができるかをご覧ください。無料で始めましょう

$0

無制限のメンバー向け
無料で試す

今すぐアップグレード

主な機能を表示する

up-arrow

含まれるもの:

Starter

重要な機能付きの無制限・プライベートボードをアンロック

$4

メンバー / 月

年間請求

月払い

主な機能を表示する

up-arrow

無料プランのすべてに加えて:

money-back

Business

最も人気

複数のプロジェクトを管理するエージェンシーや成長中のビジネスに最適。

$5

メンバー / 月
年間請求

主な機能を表示する

up-arrow

Starterプランのすべてに加えて:

Enterpriseプラン

スケーラビリティ、コントロール、セキュリティが必要な大規模組織向け。

価格はお問い合わせください
お問い合わせ

今すぐアップグレード

主な機能を表示する

up-arrow

Businessプランのすべてに加えて: