Get your team started in minutes

Sign up with your work email for seamless collaboration.

what is a tree diagram

What is a Tree Diagram?

what is a tree diagram
Author
Cloudairy
By Cloudairy Team
March 24, 2026
5 min read
March 24, 2026
5 min read
Facebook
Twitter
LinkedIn

Summary

In this guide, you will learn:

  • What is a tree diagram and how it represents information using a branching, hierarchical structure
  • Tree diagram definition and the importance of tree diagram in visualizing relationships and decisions
  • Key parts of a tree diagram, including root nodes, nodes, branches, and leaf nodes
  • Different types of tree diagrams, such as decision trees, family trees, probability trees, and file directory diagrams
  • When and why to use a tree diagram for organizing data, analyzing outcomes, and explaining complex ideas
  • How to create a tree diagram step by step using Cloudairy’s tree diagram maker
  • Benefits and core features of tree diagrams that make them useful across industries
  • Practical applications of tree diagrams in education, business, science, IT, and problem-solving
  • How editable templates and customization help simplify tree diagram drawing and sharing

Tree diagrams help people visualize relationships, decisions, and hierarchical structures in a clear and logical way.

This guide explains what is a tree diagram, why it matters, and how it is used across education, business, science, and daily problem-solving.

Whether you are organizing data, analyzing outcomes, or explaining complex ideas, understanding tree diagrams makes structured thinking easier.

This guide covers the definition, parts, types, benefits, creation steps, practical uses, and examples in simple, easy-to-understand language.

Tree Diagram Definition

A tree diagram is a visual representation that displays information in a branching structure, starting from a single root and spreading into connected nodes and branches.

It shows relationships, sequences, or decisions step by step. A diagram of tree helps break complex ideas into smaller parts, making patterns, outcomes, and hierarchies easier to understand.

Key Components of a Tree Diagram

A tree diagram is made up of clearly defined parts that work together to form a logical structure. These parts of a tree diagram help users understand flow, hierarchy, and outcomes in a structured and visual way.

1. Root Nodes (Main Idea/Start)

The root node represents the starting point of the diagram tree. It contains the main idea, question, or problem from which the entire tree structure diagram begins.

2. Nodes (Decision Points/Events, Often Circles/Squares)

Nodes represent decisions, events, or categories. In many tree chart or branching diagram designs, nodes are shown as circles or squares for clarity.

3. Branches (Lines Showing Relationships/Flow)

Branches connect nodes and show the flow or relationship between them. A branching tree diagram clearly illustrates how one idea leads to multiple possibilities.

4. Leaf Nodes (Final Outcomes/Endpoints That Don’t Branch Further)

Leaf nodes are the endpoints of the diagram of tree. They represent final outcomes or conclusions where no further branches exist.

Types of Tree Diagrams

Different tree kinds of diagram are used based on purpose and context. Each type follows the same core structure but solves different problems.

1. Family Tree Diagram (Genealogy Tree Diagram)

Family tree chart shows family relationships across generations. It visually represents ancestry, lineage, and family connections using a simple tree diagram layout.

Blog Image

Family Tree Diagram

A family tree diagram shows family relationships across generations. It helps track ancestry, connections, and lineage clearly.

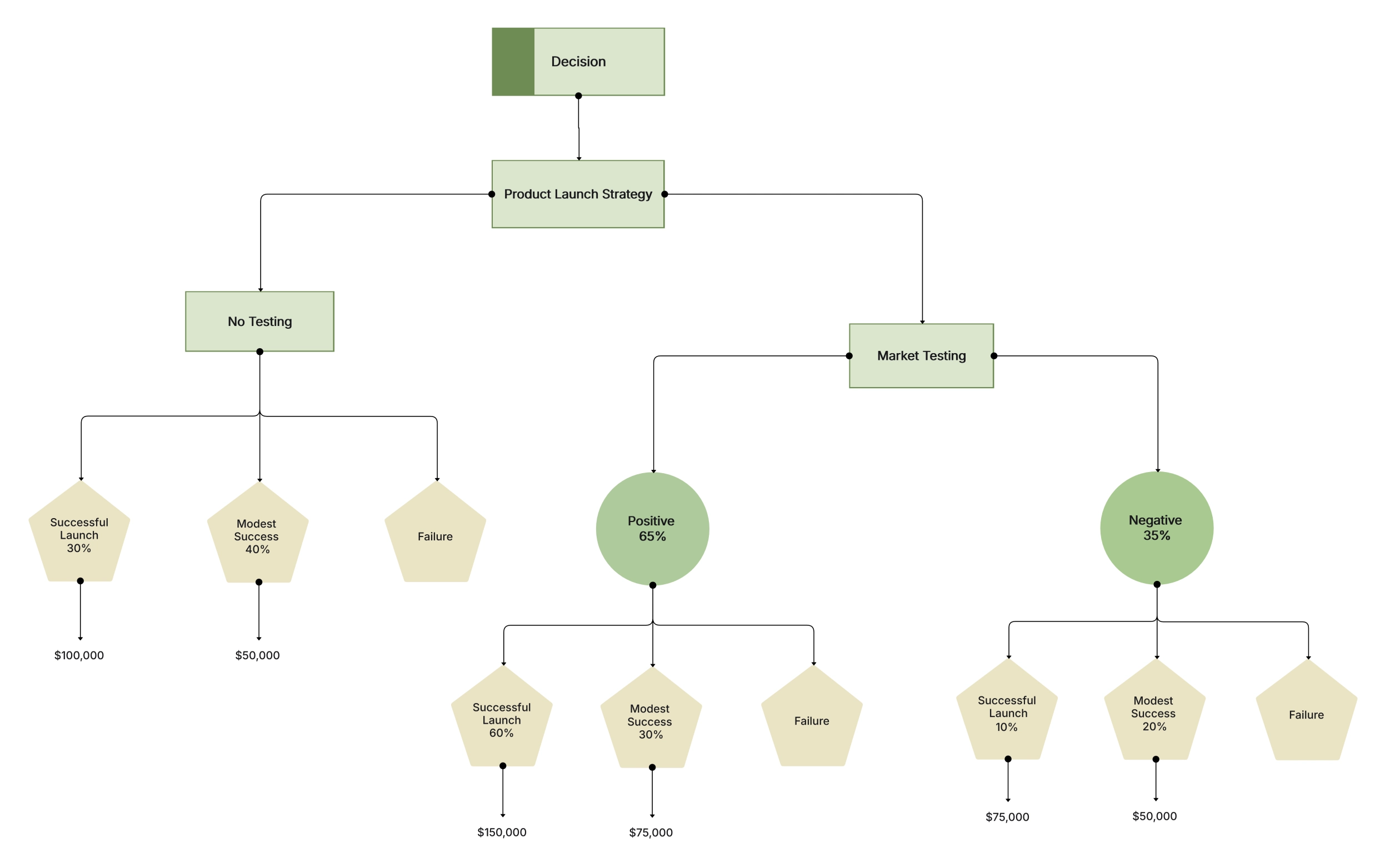
2. Decision Tree Diagram

A decision tree diagram maps out choices and possible outcomes. It is a popular tree diagram example in business, finance, and data analysis.

Blog Image

Decision Tree Diagram

A decision tree diagram shows choices, outcomes, and consequences in a clear branching flow. It helps make better decisions and analyze options easily.

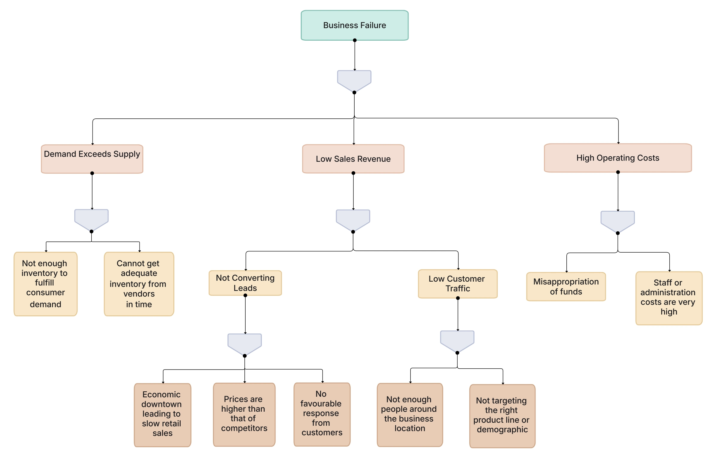
3. Fault Tree Diagram

Used in engineering and safety analysis, this branching diagram identifies causes of system failures by tracing problems back to their root.

Blog Image

Fault Tree Diagram

A fault tree diagram analyzes possible causes of system failures. It helps identify risks, improve safety, and prevent breakdowns.

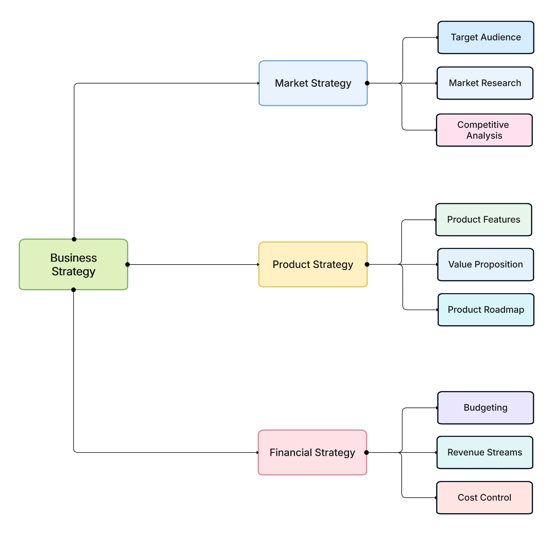
4. Organizational Tree Diagram

This tree structure diagram displays company roles and reporting relationships. It is often called a tree chart in workplace planning.

Blog Image

Organizational Tree Diagram

An organizational tree diagram shows company structure in a top-down hierarchy. It helps clarify roles, reporting lines, and team relationships.

5. Probability Tree Diagram (Probability Diagram)

This type shows different possible outcomes along with probabilities. It helps calculate chances and is commonly taught in mathematics.

Blog Image

Probability Tree Diagram

A probability tree diagram shows possible outcomes and their chances step by step. It helps calculate probabilities and understand events clearly.

6. Concept Tree Diagram (Mind Map)

A concept-based diagram of tree that visually connects ideas. It works as a creative tree flow chart for brainstorming and learning.

Blog Image

Concept Tree Diagram

A concept tree diagram organizes ideas from a main topic into clear branches. It helps structure thoughts, show relationships, and improve understanding.

7. Syntax Tree Diagram (Parse Tree Diagram)

Used in computer science and linguistics, this diagram tree represents the grammatical structure of sentences or code expressions.

Blog Image

Syntax Tree Diagram

A syntax tree diagram shows the grammatical structure of sentences. It helps analyze language, parse expressions, and understand sentence formation.

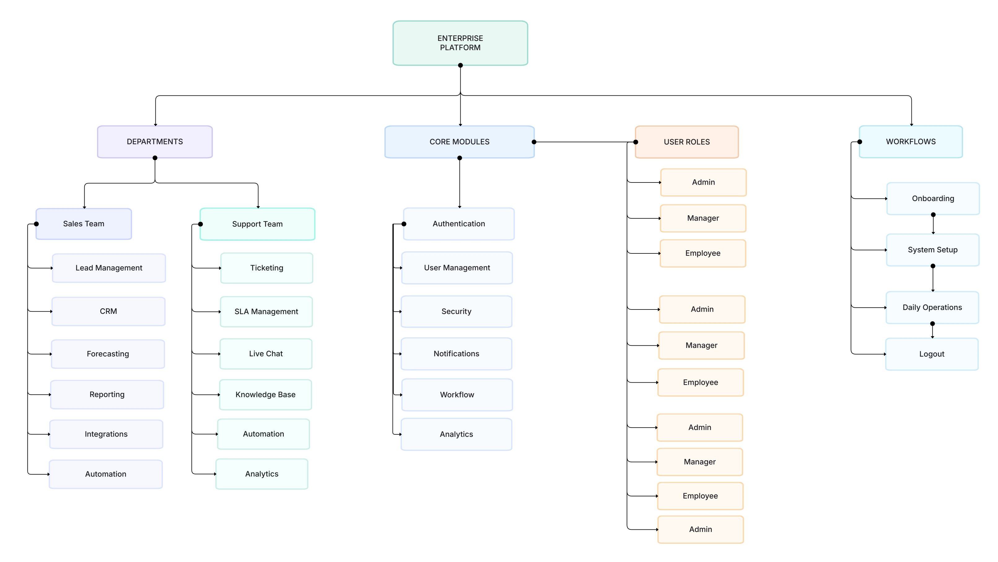
8. Hierarchical Tree Diagram (Taxonomy Tree Diagram)

This form organizes information into ranked categories. It is commonly used in biology, data management, and classification systems.

Blog Image

Hierarchical Tree Diagram

A hierarchical tree diagram displays data in parent–child levels. It helps show structure, relationships, and clear organization of information.

9. File Directory Tree Diagram

This tree diagram example shows how folders and files are structured inside a computer system, starting from a main directory.

Blog Image

File Directory Tree Diagram

A file directory tree diagram shows folders and files in a structured hierarchy. It helps organize data, manage storage, and find files easily.

Why Use a Tree Diagram?

The importance of tree diagram lies in its ability to simplify complex information. A tree diagram helps visualize relationships, track decisions, and present data logically.

It allows users to follow structured paths, understand outcomes, and communicate ideas clearly without long explanations or confusion.

When to Use a Tree Diagram?

Use tree diagrams when information follows a hierarchy, sequence, or decision-based flow. They are ideal when you need to analyze outcomes, plan processes, explore relationships, or explain structured data visually.

If clarity and organization are important, a tree diagram drawing is the right choice.

How to Create a Tree Diagram?

Creating a tree diagram becomes simple and efficient when you use a dedicated tool. With Cloudairy’s tree diagram maker, you can visually organize ideas, decisions, and hierarchies without manual effort.

Follow these step-by-step instructions to create a clear, structured, and professional tree diagram.

Step 1: Open Cloudairy’s Tree Diagram Maker
Jump into Cloudairy and pick the tree diagram spot. It pops a fresh play-area just for tree builds.

Step 2: Choose a Tree Diagram Template or Start Blank
Grab a ready tree diagram setup for zippy start, or kick off blank to craft your own tree chart fun.

Step 3: Add the Root Node
Drop in the root node for the big start thought. It sets the base of your tree structure diagram.

Step 4: Create Branches and Nodes
Grow branches from the root and add linked nodes. This makes the branching tree diagram pop with links or picks.

Step 5: Customize the Diagram
Tweak words, shapes, colors, and spots for easy eyes. Cloudairy gives bendy changes for plain or wild tree diagrams.

Step 6: Save, Export, or Share
When done, save your tree diagram, send it as pic or file, or share right away for team play.

Benefits of Tree Diagrams

Tree diagrams offer structured clarity across many use cases.

  1. Improves logical thinking
  2. Simplifies complex data
  3. Enhances decision-making
  4. Makes relationships visible
  5. Easy to understand for any audience
  6. Useful for teaching and learning
  7. Supports clear planning
  8. Helps compare outcomes
  9. Encourages organized thinking
  10. Works across multiple industries

What Are the Best Tools for Creating Tree Diagrams?

Cloudairy provides an intuitive platform designed specifically to draw a tree diagram quickly and accurately. It allows users to create professional tree diagram images, customize layouts, and edit structures with ease.

Cloudairy supports everything from a simple tree diagram to advanced branching tree diagram designs, making diagram creation efficient and flexible.

Create a Tree Diagram With Editable and Customizable Templates

Using a tree diagram template helps save time and ensures consistency. Editable templates allow users to modify nodes, branches, and labels without starting from scratch. Template make tree diagram drawing faster, cleaner, and suitable for presentations, documentation, or learning material.

Features of Tree Diagram

Tree diagrams include several core features that improve clarity and usability.

  1. Clear hierarchical structure
  2. Single root starting point
  3. Expandable branching paths
  4. Logical visual flow
  5. Easy customization
  6. Supports multiple formats
  7. Scalable complexity
  8. Visual clarity for relationships
  9. Suitable for creative tree flow chart designs
  10. Adaptable for various diagram tree use cases

Tree Diagrams’ Practical Applications

Tree diagrams are widely used in real-world scenarios to simplify structured information.

1. Information Technology and Software Development

In IT, tree diagrams are used to represent file systems, database structures, and program logic. A file directory tree diagram or syntax tree diagram helps developers understand system architecture and data flow.

2. Education and Learning

Teachers use tree diagram examples to explain concepts, relationships, and probability. Students understand lessons faster with visual structures.

3. Problem Solving and Decision Analysis

Tree diagrams are widely used to solve complex problems by breaking them into smaller steps. A decision-based tree diagram helps compare choices, visualize consequences, and select the best possible outcome logically.

4. Science and Research

Researchers use branching diagrams to classify data, represent hypotheses, and document experimental outcomes clearly.

5. Business and Management

Businesses use tree charts for planning, risk analysis, and decision mapping. A tree chart improves clarity during strategy discussions.

FAQs

What is a tree diagram?

A tree diagram is a visual structure that shows relationships using branches connected to a main root.

What is tree diagram used for?

It is used to organize ideas, display decisions, and show hierarchy clearly.

What are tree diagrams examples?

Common tree diagram examples include decision trees, family trees, and file directory diagrams.

How do I draw a tree diagram?

To draw a tree diagram, start with a root node, add branches, and connect related nodes step by step.

What is the importance of tree diagram?

The importance of tree diagram lies in clarity, structure, and improved understanding of complex information.

What is a simple tree diagram?

A simple tree diagram has minimal branches and is used for basic relationships or small data sets.

What are parts of a tree diagram?

The parts of a tree diagram include root nodes, nodes, branches, and leaf nodes.

Ready to create smarter with AI?

Start using Cloudairy to design diagrams, documents, and workflows instantly. Harness AI to brainstorm, plan, and build—all in one platform.

Facebook
Twitter
LinkedIn

Keep Reading

View all arrow-right
Organizational Chart

What is an Organizational Chart?

Read now read now
What Is a Concept Map?

What Is a Concept Map: Definition, Types, and Guide

Read now read now
What Is an Ishikawa Diagram

What Is an Ishikawa Diagram?

Read now read now