Get your team started in minutes

Sign up with your work email for seamless collaboration.

How to Design an Effective Organizational Chart Layout image
Org Chart

How to Design an Effective Organizational Chart Layout

How to Design an Effective Organizational Chart Layout image
Author
Cloudairy
By Cloudairy Team
February 27, 2026
9 min read
February 27, 2026
9 min read
Facebook
Twitter
LinkedIn

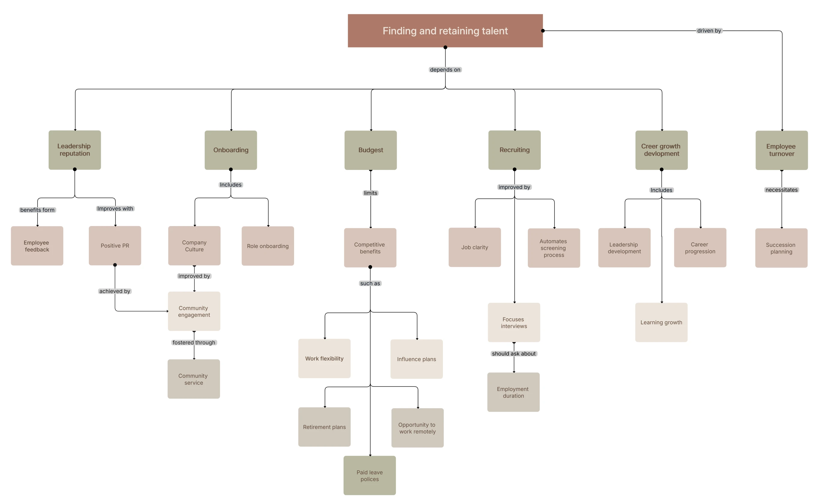
An organizational chart for Human Resources organizational chart is indispensable for any company that puts a higher premium on efficiency, transparency, and workforce management. It graphically represents the functions, relationships, and departmental configurations of the HR in the company. This chart is useful not only in a startup but also in a large corporation where it can help leaders divide responsibilities among different areas of the organization in a proper and fair way.Moreover, the line of communication between different departments is also improved, legal compliance becomes less of a headache, and the personnel management objectives are synchronized with the company plan. To have a smooth beginning in drawing the HR structure, take a look at the ready-to-use HR Organizational Chart Template that can be tailored to your preferences.

What Is an HR Organizational Chart?

An HR organizational chart is a visualization that outlines the hierarchy and the power relations in the human resources department of a company, showing the positions of the top management, middle-level managers, and the staff. This chart also points out the areas of responsibility for recruitment, payroll, training, and compliance. It provides a basis for ensuring accountability, transparency, and effective communication among the HR functions. It facilitates teamwork between the HR department and other departments in the organization. A proper comprehension of the structure aids in the continuity of people management. Similar designs can be seen in the Company Organizational Chart Template.

Blog Image

Company Organizational Chart Template

A company organizational chart template helps visualize business structure, roles, and reporting lines clearly. Cloudairy offers ready-to-edit templates for quick and easy customization.

Below, you can see the important aspects of an HR org chart that make it up.

  • Leadership and Governance: The HR director or chief human resources officer (CHRO) holds the top position in the HR department and determines the policies regarding recruitment, evaluation of employees and their involvement. These individuals not only take care of compliance, diversity, and culture-building at the organizational level but also ensure that HR activities help the business achieve its primary objectives.
  • Talent Acquisition and Recruitment: This department is responsible for the complete hiring process, starting from advertising the position to the new employee's adjustment. A systematic method assures that recruiting is punctual, turnover is kept low, and there is always a perfect match between the candidates' skills and the company's requirements which eventually results in productivity and growth.
  • Employee Relations and Development: Employee satisfaction, training, and workplace culture are the main pillars of this unit's activities, thus ensuring engagement and retention. The HR department, through its learning programs and career mapping, invests in both performance and professional growth in the long run.
  • Payroll, Benefits, and Compliance: This department, which handles the payroll, benefits, and policy enforcement, is the one that ensures transparency and compliance with labor law. Moreover, it reduces conflicts at the same time and also sees to it that all employees get the right and accurate pay.

Key Components of an Effective HR Organizational Structure

Through a proper and effective HR organizational structure, a connection of people and purposes, as well as performance, is made. Moreover, apart from pointing out particular duties, it also makes sure that the HR functions are people-focused, compliant, and strategic. When an HR structure is done properly, the communication becomes more effective, the business units get aligned with the organization’s goals, and, as a result of accountability and teamwork, productivity is increased.

Check out the essential factors that contribute to a successful HR organizational structure below.

  • Strategic HR Leadership: The CHRO or HR Head should be the one linking the HR strategy with the business goals. They make sure that the workforce planning, performance systems, and culture-building related to the company’s long-term success and stability are done directly.
  • Functional HR Divisions: The segmentation of HR into core units—recruitment, training, payroll, and compliance promotes specialization. Each unit works separately but keeps in close contact with the others to guarantee the flowing of operations and satisfaction of staff.
  • Clear Communication Framework: The communication that works well between HR levels leads to the correct flow of information and quick decision-making. It removes uncertainty and creates a clear, open, and unified work environment that is the communication that works well at HR levels.
  • Scalability and Adaptability: A scalable structure is such that it enables HR teams to easily adapt to growth, mergers, or changes in working from home. The editable charts in Cloudairy keep the hierarchy of your organization flexible and current as your organization evolves.

Types of HR Organizational Chart Examples

Different companies require different HR organizational chart depending on their size, complexity, and strategic goals. The right structure ensures HR efficiency and alignment with business operations.

Blog Image

HR Organizational Chart Template

An HR organizational chart template shows the structure of the HR department, roles, and reporting lines clearly. Cloudairy provides editable templates for quick customization.

See below for the main types of HR organizational chart examples.

Traditional HR Department Chart

A traditional HR department chart follows a clear, top-down hierarchy that outlines authority and departmental boundaries. It is ideal for large corporations with established HR teams handling distinct responsibilities like hiring, payroll, and compliance. View samples in the Corporate Organizational Chart Template.

  • Advantages: Provides strong accountability and control. Employees clearly know reporting lines, which enhances discipline, minimizes confusion, and ensures consistent HR policy implementation throughout the organization.
  • Limitations: Rigid hierarchies can slow decision-making and innovation. Communication across divisions may become bureaucratic, limiting agility and responsiveness in dynamic business environments.

Modern HR Structure (Hybrid/Agile)

A modern HR organizational chart combines the usual positions with flexible functional teams. It is very appropriate for businesses that give importance to teamwork, the adoption of technology, and remote or hybrid working situations. This model promotes agility and digital change. Look at the HR Organizational Chart Template for examples.

  • Advantages: Promotes teamwork among different HR areas. The new setup allows for the generation of new ideas, employee participation, and quick decision-making in companies that are either fast-paced or tech-driven.
  • Limitations: If not handled correctly, role boundaries can become unclear. It takes effective communication and project tracking systems to keep accountability among the teams that are overlapping.

Centralized vs. Decentralized HR Org Charts

Companies can choose between centralized or decentralized HR organizational charts, depending on how decision-making is distributed. Each model impacts policy enforcement, flexibility, and regional management.

  • Centralized Model: Consolidates HR decision-making under one leadership for consistency in policies and compliance. It enhances control but may reduce responsiveness to local or department-specific needs.
  • Decentralized Model: Distributes authority among regional HR teams. This structure promotes flexibility, cultural sensitivity, and faster problem-solving, especially for global or multi-site organizations.

Benefits of an HR Organizational Chart

Implementing a Human Resources organizational chart signifies that the HR department is getting structured and strategically clarified. Besides, it positively impacts the decision-making process, communication, and accountability within the teams.

Blog Image

HR Organizational Chart Template

An HR organizational chart template shows the structure of the HR department, roles, and reporting lines clearly. Cloudairy provides editable templates for quick customization.

Here are the main advantages of having an HR organizational chart.

  • Improved Role Clarity: Understanding their roles and duties, employees are less likely to overlap. This kind of transparency has the effect of designing procedures and making it easier to evaluate people's performance.
  • Enhanced Communication: A transparent hierarchy and a well-defined structure diminish miscommunications, and in addition, they ensure a quick transfer of information from HR to other departments and vice versa.
  • Faster Decision-Making: A transparent hierarchy and a well-defined structure diminish miscommunications, and in addition, they ensure a quick transfer of information from HR to other departments and vice versa.
  • Compliance and Transparency: A documented hierarchy is one of the key factors of a trust and ethical compliance foundation in the company since it reveals the HR perspective of accountability and control system.

How to Create Your Own HR Chart Using Cloudairy

Cloudairy’s Industry Org Chart Maker is designed to help businesses build professional HR structures effortlessly. It offers flexibility, customization, and real-time collaboration for teams of any size.

Here are the steps to create your HR chart with Cloudairy.

  • Select the Right Template: Begin with the HR Organizational Chart Template or explore other editable models in the Industry Org Chart Maker to match your company’s hierarchy.
  • Add Roles and Departments: Enter HR positions, from executives to recruiters and trainers. Cloudairy automatically arranges connections for visual clarity and accuracy.
  • Customize Branding and Layout: Personalize your chart with colors, icons, and photos. This enhances presentation quality and helps align visuals with your company’s branding style.
  • Collaborate and Share Securely: Cloudairy supports real-time updates and version control, enabling HR leaders to collaborate remotely while maintaining data security and consistency.

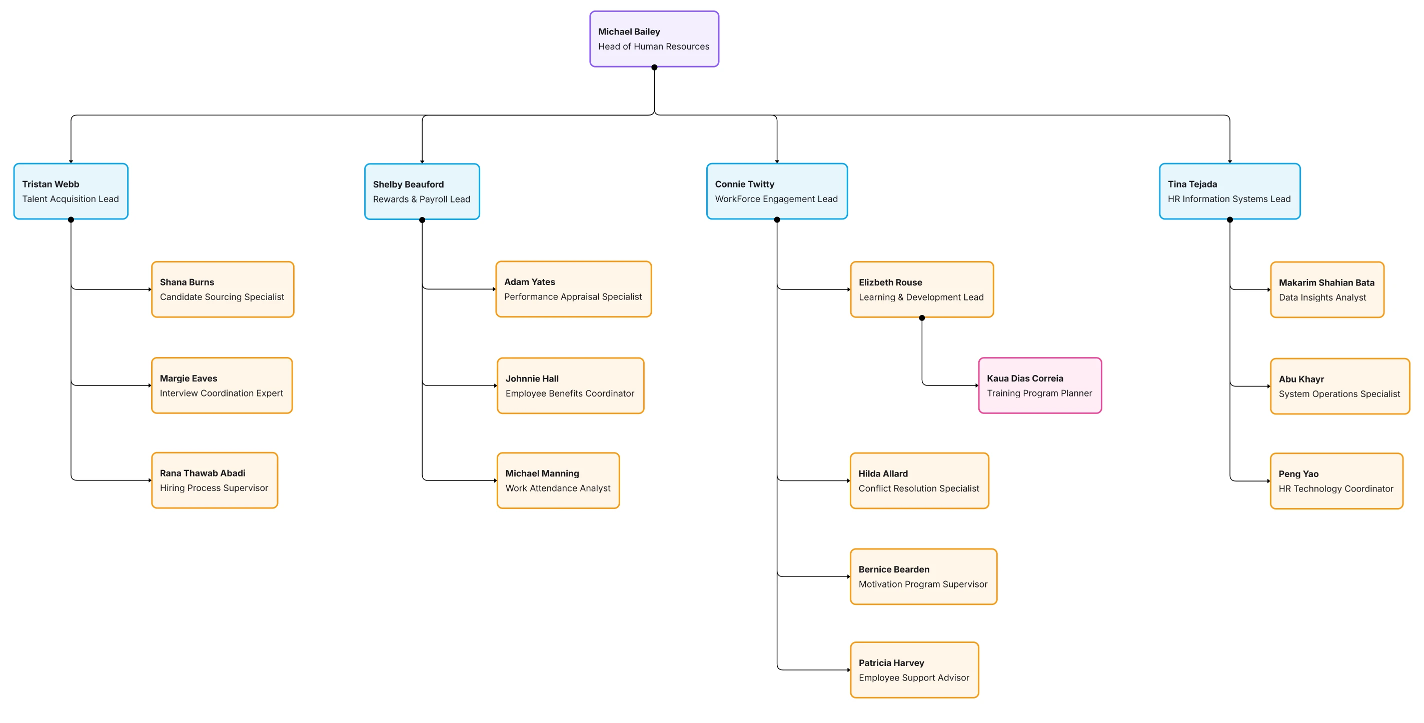
Editable HR Organizational Chart Template

Editable HR Organizational Chart Template is an editable HR organizational chart example showing how modern HR structures combine traditional departments with collaborative teams. Download the ready-to-use HR Organizational Chart Template to begin creating your hierarchy. You can also explore other templates like the Corporate Organizational Chart Template or Industry Org Chart Maker for broader visual options.

Conclusion

A well-defined HR organizational chart allows companies to better manage their staff. It defines duties, aids in compliance, and improves employee participation through openness. Cloudairy's AI-supported tools make it simple to create and distribute visually attractive charts, whether you are creating your first HR chart or enhancing an existing one.

Today, start your design with the Industry Org Chart Maker and arrange your HR team for a successful future.

Ready to create smarter with AI?

Start using Cloudairy to design diagrams, documents, and workflows instantly. Harness AI to brainstorm, plan, and build—all in one platform.

Recommended for you
Facebook
Twitter
LinkedIn